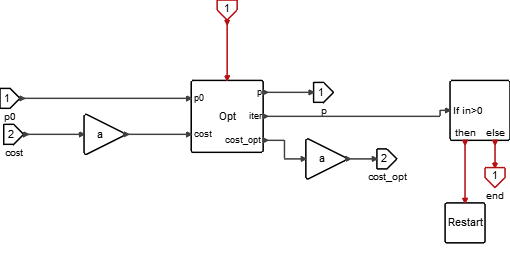
BobyqaOpt

BobyqaOpt

Diagram Context expand

if minmax == 1
  a = -1;
else
  a = 1;
end