View Currents
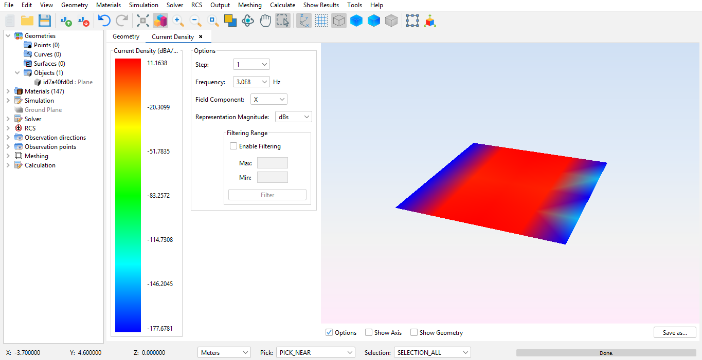
This visualization option allows the user to see a representation of the induced currents. A color legend shows the magnitude of the current values corresponding to each color shown on the geometry (at the right side of the screen).

Figure 1. Currents diagram
The following options are available at the left side:
- Step and Frequency: on projects that make use of multiple steps and frequencies, it is possible to select a particular step and frequency.
- Magnitude: the magnitude that is used to represent the values.
- Field Component: use this option to select which kind of field values to represent. Either the total field or particular X, Y or Z values can be selected.
- Filtering range: by default the values are assigned a color scale where blue is the lowest value and red is the highest value. It is possible to change this to use a custom filter scale by enabling this option and setting the minimum and maximum value.
Additionally, the following options are available at the bottom bar:
- Options: hides and shows the options panel that appears on the left.
- Show geometry: use this option to make the geometry visible or not.
- Show Axis: use this option to hide or show the axis.
It is also possible to export a graphical representation of the image. Press Save as... to save the image as a PNG file.