Example 2

In this example, we will calculate the bistatic RCS of an imported geometry using a frequency sweep from 0.4 GHz to 0.6 GHz.

Step 1

Create a new newFASANT project (using the MONCROS module) following Step 1 to Step 3 in Example 1.

Step 2

Select Geometry → Solid → Sphere.


Figure 1. Geometry menu

Step 3

Insert the parameters shown in the figure.


Figure 2. Importing geometry


Figure 3. Imported geometry

Step 4

Select the Simulation → Parameters option. Enable the Frequency Sweep option and set the initial frequency to 0.4 GHz and the final frequency to 0.6 GHz. Set the number of samples to 3 (the frequencies will be 0.4 GHz, 0.5 GHz and 0.6 GHz) and left-click the Save button.


Figure 4. Simulation parameters

Step 5

To set up the solver parameters, follow Step 8 of the Example 1 and follow the next step, making sure to comply with the final warning.

Step 6

Select the RCS → Parameters option. In the panel that appears, select the Bistatic RCS option and leave the default values for the remaining options. Press the Save button.


Figure 5. RCS parameters

WARNING: return to ‘Advanced Options’ of the solver, disable ‘Rigorous Calculate’ option and enable ‘Compute Pattern 3D’ option with the angle value for 0.5 degrees as default.

Step 7

Select the Output → Observation Directions option. Modify the existing phi cut and set it to 45º. Leave the remaining fields intact. Press the OK button.


Figure 6. Observation Directions panel

Step 8

Select the Output → Observation Points option. The following panel will be shown:


Figure 7. Observation Points panel
Select the Line option from the Geometry Types combo-box and left-click the Add button. In the dialog that appears, configure the parameters as shown in the next figure and press the OK button:


Figure 8. Observation Line parameters


Figure 9. Observation line visualization

Step 9

Select Meshing → Create Mesh. Set the options as shown in the following figure:


Figure 10. Meshing options


Figure 11. Visualizing the created mesh

Step 10

Select Calculate → Execute and set the number of processors that will be used for the simulation. Press the Execute button to start the simulation.


Figure 12. Calculate options

Step 11

After the simulation finishes, select the option Show Results → Far Field → View Cuts.


Figure 13. RCS graphic

Initially, only the RCS for the first sampled frequency will be plotted. The user can add more series by selecting a different frequency in the Frequencies combo-box and left-clicking the Add Series button.

Step 12

Select Show Results → Far Field → View Text Files. Select the frequency to display the results for and left-click the OK button.


Figure 14. Far Field Text File options


Figure 15. Viewing RCS results in text format

Step 13

Select the Show Results → Near Field → View Near Field. Select the observation points to show (in our case, “line_0”) and press the OK button.


Figure 16. View Near Field panel


Figure 17. Near Field representation

Step 14

Select the Show Results → View Currents option.


Figure 18. Current Density representation

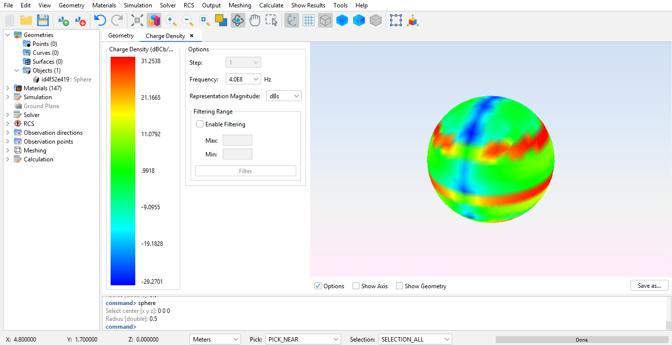
Step 15

Select the Show Results → View Charge option.


Figure 19. Charge Density representation

Step 16

Select Materials → Add option.


Figure 20. Add material panel

Step 17

Select Material defined by Geometry option and press the Set Parameters button, to configure as shown the material properties.


Figure 21. Geometry material parameters

Step 18

Select the geometry on the screen and click on Material → Assign to assign the new material to those surfaces. Choose the material and specified the thickness.


Figure 22. Geometry selection

Step 19

Mesh the geometry and run the simulation again.

Step 20

Select the option Show Results → Far Field → View Cuts.


Figure 23. RCS graphic

Step 21

Select the Show Results → View Currents option.


Figure 24. Current Density representation

Step 22

Select the Show Results → View Charge option.


Figure 25. Charge Density representation