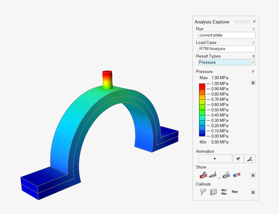
Tutorial: Filling Analysis
Complete a resin transfer molding analysis.
- Import the geometry
- Identify the parts
- Launch HyperXtrude solver to run Inspire Resin Transfer Molding analysis
- Post process the results
Open the Tutorial Model
Data files are available in the tutorial_models folder in the installation directory in Program Files\Altair\2023\InspireExtrude2023\tutorial_models\rtm\tutorial-1\.

Select Materials
Identify the Parts
Identify Injection Point
Identify Vents
Submit the Job for Simulation
-
Click the Analysis icon.

-
Specify the parameters of the analysis process.
- Click Run.



