Generate JIG Data

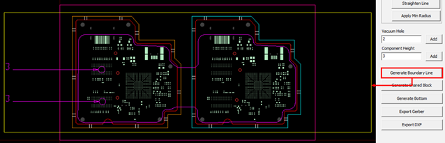
  • Generate Boundary Line: Click Generate Boundary Line to create the boundary line of the block JIG.


    Figure 1.
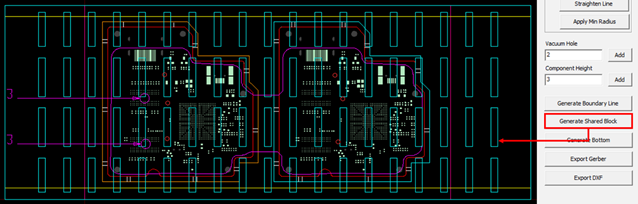
  • Generate Shared Block: Create a line for shared block JIG.


    Figure 2.
  • Generate Bottom: Create a line for the JIG bottom.


    Figure 3.