This section contains the user guides for the following tools: Block JIG Generator, Compare GDSII, Gerber to PCB,
Make Board Paneling, Metal Mask Manager, Mounting Data Extractor, Mounting Emulator, Router-Machine JIG Generator,
Solder Quantity Calculator, Soldering Pallet, Test Point Location Generator, and Underfill.
Block JIG Generator is used for the purpose of stable supporting the bare PCB and evenly applying lead in the screen printer equipment
that prints the solder cream during the SMD process.
Use Make Board Paneling to modify the data designed with a single sub board into an array type to use manufacturing
related features, such as Metal Mask Manager, Mounting Emulator, Block JIG Generator, and Router-Machine JIG Generator.
Metal Mask Manager is a tool that can register standard metal mask database, manage metal mask changing history, and check differences
between design and standard metal mask.
The PollEx Mounting Data Extractor function extracts components and PCB information for chip mounter from PCB design data. It is included in the PollEx PCB Modeler.
The Solder Quantity Calculator provides evidence to get numerical calculation and solder quantity based on whole mask space and user-defined
conditions.
This section contains the user guides for the following tools: BOM, CAM, Component Arrangement Plan, CP, Golden Sample,
Logic, PCB, Redmark+, and Worksheet Planner.
This section contains the user guides for the following tools: Block JIG Generator, Compare GDSII, Gerber to PCB,
Make Board Paneling, Metal Mask Manager, Mounting Data Extractor, Mounting Emulator, Router-Machine JIG Generator,
Solder Quantity Calculator, Soldering Pallet, Test Point Location Generator, and Underfill.
Block JIG Generator is used for the purpose of stable supporting the bare PCB and evenly applying lead in the screen printer equipment
that prints the solder cream during the SMD process.
The Base Line section contains the following options:
Select Gerber Layer: Select a Gerber Layer to select outline and bridge
object of panel board. The selected Gerber layer displays on the screen. Figure 1.
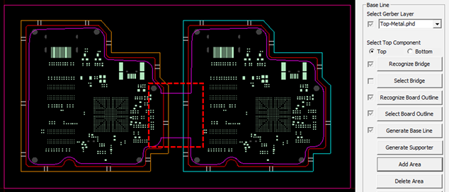
Select Top Component: Select the CAD data layer that corresponds to the top
surface during the screen print process. The components placed on the bottom
surface are engraved in the base line area to avoid interference with the
Block JIG. Therefore, if the top side is selected, the component area placed
on the bottom is referred to when creating the base line, and vice
versa. Figure 2.
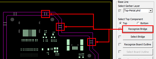
Recognize Bridge: When the unit PCB outline and the panel PCB outline are
parallel, a pair line at the right angle is regarded as a bridge region. The
bridge area should be recognized to distinguish the unit PCB outline from
the panel PCB outline. Figure 3.
Select Bridge: When the bridge is not recognized automatically when you
click Recognize Bridge, the bridge can be manually
set by selecting two lines.
Recognize Board Outline: This menu distinguishes and recognizes each closed
outline considering the connection status of the outline. The closed
outlines display in different colors when you click Recognize
Board Outline. Figure 4.
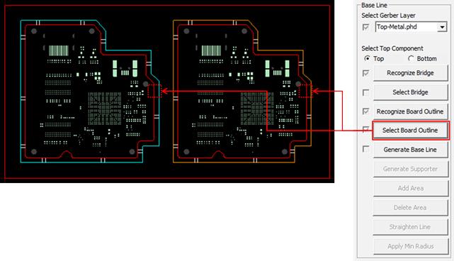
Select Board Outline: Board outline is created based on the unit PCB outline
when creating the base line. Select the outlines corresponding to the unit
PCB among the outlines separated by clicking Recognize Board
Outline. Figure 5.
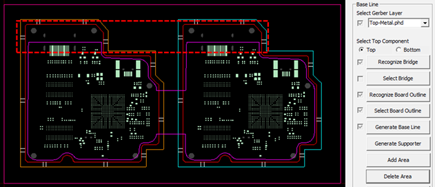
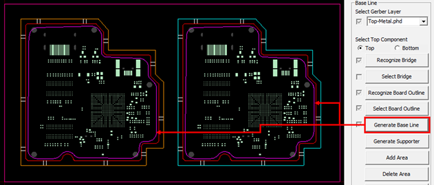
Generate Base Line: When you click Generate Base
Line, the base line is generated with purple. Figure 6.
Generate Supporter: When you click Generate
Supporter, the support is generated in the area where the
components are not placed inside the base line. Figure 7.
Add Area: Click Add Area to add the base line area, and then click
Done. Figure 8. Figure 9.
Delete Area: If you want to delete the base line area, click
Delete Area to select the area, and then click
Done. Figure 10. Figure 11.
Straighten Line: To convert the created base line into a straight line,
click Straighten Line, click two points to be
straightened, and then click Done. Figure 12. Figure 13.
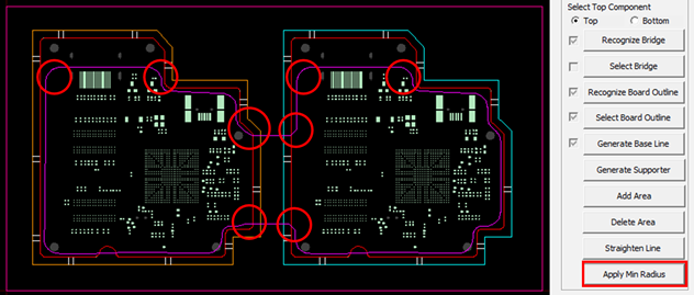
Apply Min Radius: Rounded corners are processed by reflecting the minimum
radius value on the edited base line through the Add Area, Delete Area, and
Straighten Line functions. Figure 14.