Labyrinth Seal Tooth by Tooth Element

Description

The Labyrinth Seal Tooth by Tooth (TbT) element is typically used to model leakage flow through labyrinth seals found in rotating machinery (gas turbines). The flow rate, swirl, and fluid temperature rise, due to windage, are calculated based on the seal geometry and fluid conditions at the inlet and exit of the seal.

This element's main feature is that it performs a tooth by tooth marching along the flow direction to calculate the pressure distribution inside the seal. It also takes into account local (in-pocket) changes in fluid properties due to changes in pressure and temperature, thus providing a more detailed modeling of the labyrinth seals.

The seal clearance is the main dimension that controls the flow rate passing through the seal. It is the distance between the tip of the seal tooth and the opposite surface, which is usually honeycomb. The seal clearance changes during gas turbine operations since the parts move due to temperature and rotation. With the labyrinth seal TbT element, you can input individual seal clearances for every tooth in the seal and study their impact on leakage.

The element is typically used for compressible flow, but Flow Simulatoralso uses this element with incompressible or compressible fluid.

Create a Lab Seal TbT

Go to Compressible Gas Elements > Seals to select the Lab Seal Tooth by Tooth element.


Figure 1.
The figure below shows the geometric inputs. The seal clearance and seal geometry are the major inputs. Besides this, you must enter honeycomb information.


Figure 2.
A labyrinth seal typically has the seal teeth rotating. This requires you to enter an RPM reference condition in the Solution Panel.


Figure 3.

Labyrinth TbT Seal Inputs

The inputs for the labyrinth TbT seal are listed below. See the image in the user interface to understand the geometric variables.

Labyrinth Seal TbT Element Input Variables
Index UIName (*.flo label) Description
1 Seal Clearance (CL) Seal clearance.

This can be averaged or tooth by tooth).

2 Nominal Seal Radius or Inlet Radius (RAD) Nominal seal radius for a straight seal or the inlet radius for a stepped seal.

It can be a constant for the entire seal or vary tooth by tooth.

The constant value provided is assigned to every tooth in the seal.

Tooth by tooth radius values can be provided in a table. The application writes the flag "-999" to the *.flo file if table entries exist. Every pocket is identified as either straight or stepped based on the individual tooth radius.

3 Number of Teeth (NT) Number of teeth in the seal.
4 Seal Axial Pitch (PT) Seal axial pitch.

It can be a constant for the entire seal or vary pocket by pocket.

The constant value provided is assigned to every tooth in the seal.

Pocket by pocket pitch values can be provided in a table. The application writes the flag "-999" to the *.flo file if table entries are present.

5 Tooth Tip Width (WT) Axial width of seal tooth tip.

It can be a constant for the entire seal or vary tooth by tooth.

The constant value provided is assigned to every tooth in the seal.

Tooth by tooth width values can be provided in a table. The application writes the flag "-999" to the *.flo file if table entries exist.

6 Seal Tooth Height (HT) Seal tooth height.

This variable influence only the windage calculated for a rotating seal.

It can be a constant for the entire seal or vary tooth by tooth.

The constant value provided is assigned to every tooth in the seal.

Tooth by tooth height values can be provided in a table. The application writes the flag "-999" to the *.flo file if table entries exist.

7 Wedge Angle (AN) Angle between sides of a seal tooth.

It can be a constant for the entire seal or vary tooth by tooth.

The constant value provided is assigned to every tooth in the seal.

Tooth by tooth wedge angle values can be provided in a table. The application writes the flag "-999" to *.flo file if table entries exist.

8 Rotor Surf. Rot. Speed (RPMSELR) Rotational speed pointer of seal rotor surface.

0.0: Specifies a stationary element.

1.0: Points to general data ELERPM(1).

2.0: Points to general data ELERPM(2).

3.0: Points to general data ELERPM(3).

Index UIName (*.flo label) Description
9 Slant Angle (SL) Angle the tooth centerline makes with the radial direction.

Positive angle if tooth is angled into the flow and negative angle if slanted away from the flow.

It can be a constant for the entire seal or vary tooth by tooth.

The constant value provided is assigned to every tooth in the seal.

Tooth by tooth slant angle values can be provided in a table. The application writes the flag "-999" to the *.flo file if table entries exist.

10 Land Surf. Rot. Speed (RPMSELL) Rotational speed pointer of seal land surface. 0.0: Specifies a stationary element.

1.0: Points to general data ELERPM(1).

2.0: Points to general data ELERPM(2).

3.0: Points to general data ELERPM(3).

11 BASE_EQUATION BASE EQUATION is the user dependent choice for pressure calculation formula in tooth by tooth marching:

0: Saikishan-Morrison Base Equation.

1: Neumann Base Equation.

2: Compressible Flow Function.

The details of these base equations are provided in the Theory Section.

12 Portion of Ustrm Cham. Dyn. Head Lost (DQ_IN) Inlet dynamic head loss.

If DQIN ≥ 0 and the upstream chamber has a positive component of relative velocity aligned with the axis of the tube, the driving pressure is reduced by the equation.

The default value of -1.0 is interpreted by Flow Simulator as a flag to use only static pressure if the upstream chamber is an inertial chamber and a DQ_IN of 0 if the upstream chamber is a momentum chamber.

13 Element Alignment (AXIS_DIR) Direction of positive flow through the seal.

If AXIS_DIR ≥ 0, the axial direction for positive flow is assumed to be the direction defined by THETA = 0, PHI = 0.

If AXIS_DIR < 0, the axial direction for positive flow is assumed to be the direction defined by THETA = 180, PHI = 0.

14 Laminar-Transitional Reynolds Number (RE_LAM) Reynolds number below which pocket swirl flow is assumed to be laminar. Flow at Reynolds numbers between RE_LAM and RE_TURB are assumed to be in the transition region. Defaults to 2070 for Labyrinth Seal.
15 Turbulent-Transitional Reynolds Number (RE_TURB) Reynolds number above which pocket swirl flow is assumed to be turbulent. Flow at Reynolds numbers between RE_LAM and RE_TURB are assumed to be in the transition region. Defaults to 2530 for Labyrinth Seal.
16 Clearance Factor Method (KFAC_METHOD) 0: Bell-Bergelin curve for CD of annular orifice.

1: Bell-Bergelin Advanced, Table Lookup for multiple Re (Default).

-1: User supplies their own KFAC, either constant value or calculated using controllers. See KFAC details below.

17 Kinetic Energy Carryover Method (KE_METHOD) 0: Vermes 1961 Kinetic Energy Carryover curve.

1: Morrison Kinetic Energy Carryover curve.

2: Minimum of Vermes and Morrison curves (default, matches NASA Tipton data best).

3: Saikishan-Morrison.

4: Neumann Kinetic Energy Carryover curve.

5: Stepped Kinetic Energy Carryover.

6: Auto.

-1: User-supplied KEMULT, either constant value or calculated using controllers. See KEMULT details below.

Index UIName (*.flo label) Description
18 Honeycomb Method (HC_METHOD) 1: Auto, Tipton/Schramm Method (Default) – Tipton for Straight Seals, Schramm for Stepped Seals.

2: Stocker curve for straight seals.

3: Schramm curve for stepped seals.

4: Tipton table lookup for straight seals.

-1: User-supplied HCMULT, either constant value or calculated using controllers. See HCMULT details below.

19 Slanted Teeth Method (SL_METHOD) 1:Curve fitted to NASA Tipton data.

-1:User supplies their own SLMULT, either constant value or calculated using controllers. See SLMULT details below.

2: Auto.

3: Stepped slanted tooth factor.

20 Honeycomb Size (HCSIZE) Honeycomb Size – Standard choices are 1/32”, 1/16”, and 1/8”. However, it is possible to input a custom honeycomb size. Solver units are inches.
21 Clearance Factor(KFAC) Clearance factor is the Discharge Coefficient of a single annular orifice or tooth gap. The value is between 0 and 1, usually between 0.6 and 0.9. See Vermes 1961 or Bell-Bergelin.
22 Kinetic Energy Carryover Factor (KEMULT) Kinetic Energy Carryover Factor is a value from 1 to about 2.4. It accounts for axial momentum and energy that is retained as flow goes around a tooth. A value of 1 means the tooth blocked all kinetic energy. A value higher than 1 implies some kinetic energy was carried over. Please see Vermes 1961, Morrison, and Alexiou for details.
23 Honeycomb Flow Multiplier (HCMULT) Honeycomb Flow Knockdown Factor is a multiplier that is applied to non-honeycomb leakage flow to calculate the corrected leakage flow with a honeycomb stator. Typical values are from 0.8 to 1.2. Values less than one imply the honeycomb is supplying an additional source of resistance, which is often true for straight seals. Values greater than one imply that the honeycomb is creating a new path for leakage flow, which is often true for stepped seals. Please see Stocker and Schramm for additional details.
24 Slant Flow Multiplier (SLMULT) Slanted Teeth Flow Knockdown Factor is a multiplier that is applied to straight-tooth leakage flow to calculate the corrected leakage flow with slanted teeth. Typical values are from 0.85 to 1.1. Three-dimension flows in seal pockets are complex, and it is difficult to explain why the factor is sometimes less than one and sometimes greater.
25 Swirl Carryover Factor per Tooth (ETATOOTH) Swirl Carryover per Tooth is the fraction of tangential fluid velocity(relative to the stator) that passes each tooth and enters the next pocket. This is a calibration parameter that helps to match the correct swirl and windage heating. It is especially useful for stepped honeycomb seals where the air passes over the tooth and immediately impinges on the honeycomb step.

It can be a constant for the entire seal or vary tooth by tooth.

The constant value provided is assigned to every tooth in the seal.

Tooth by tooth swirl carryover values can be provided in a table. The application writes tbe flag "-999" to the *.flo file if table entries exist.

Index UIName (*.flo label) Description
26 Friction and Windage – Rotor:

Friction Relation (FRIC_REL_R)

0: Swamee-Jain Approximation to Colebrook-White-Moody Friction (Default).

1: MacGreehan-Ko Rotating Cavity/Pocket Friction.

5: Sultanian.

-1: User-supplied FRICF_STATOR, either constant value or calculated using controllers. See FRICF_STATOR details below.

27 Rotor Sandgrain Roughness (ROUGH_ROTOR) Roughness of the rotor surface. It is assumed to be a sand-grain type roughness, which is consistent with Colebrook-White-Moody.
28 Friction and Windage – Rotor:

Friction Multiplier (F_MULT_ROTOR)

Friction multiplier on Rotor is used if you want the friction curve to follow that same basic trend as Swamee-Jain or MacGreehan-Ko but your custom friction curve differs by a multiplication factor.
29 Friction and Windage – Rotor:

Friction Coefficient (FRICF_ROTOR)

Fanning Friction Coefficient on Rotor can be supplied as a constant value, or it can be calculated using a controller.
30 Friction and Windage – Rotor:

Total Rotor Surface Area (ASR)

Generally, ASR=0 and the rotor friction area is calculated from other geometric inputs such as tooth height, spacing, wedge angle, slant angle, etc. If you enter a non-zero value, your input overrides the calculated area. Solver units are sq. in.
31 Friction and Windage – Stator:

Friction Relation (FRIC_REL_S)

0: Swamee-Jain Approximation to Colebrook-White-Moody Friction (Default).

1: MacGreehan-Ko Rotating Cavity/Pocket Friction.

5: Sultanian.

-1: User-supplied FRICF_STATOR, either constant value or calculated using controllers. See FRICF_STATOR details below.

32 Stator Sandgrain Roughness (ROUGH_STATOR) Roughness of the stator surface. It is assumed to be a sand-grain type roughness, which is consistent with Colebrook-White-Moody. Estimating a suitable roughness for a honeycomb surface is one challenge, but no advice can be given here.
33 Friction and Windage – Stator:

Friction Multiplier (F_MULT_STATOR)

Friction multiplier on Stator is used if you want the friction curve to follow that same basic trend as Swamee-Jain or MacGreehan-Ko but your custom friction curve differs by a multiplication factor.
Index UIName (*.flo label) Description
34 Friction and Windage – Stator:

Friction Coefficient (FRICF_STATOR)

Fanning Friction Coefficient on Stator can be supplied as a constant value, or it can be calculated using a controller.
35 Friction and Windage – Stator:

Total Land Surface Area (ASS)

Generally, ASR=0 and the rotor friction area is calculated from other geometric inputs such as tooth height, spacing, wedge angle, slant angle, etc. If you enter a non-zero value, your input will override the calculated area. This is especially useful for stepped seals, since the current lab Seal element does not have a step height input. However, it could be better to ignore the step height and rely on ETATOOTH – please see above. Solver units are sq. in.
36 (CL_TABLE) Number of entries in the CL_VALUES table.
37 Groove Depth (GRV_DEPTH) Depth of the groove (GD) in the honeycomb (or other land material).
38 Groove Width (GRV_WIDTH) Width of the groove (GW) in the honeycomb (or other land material).
39 Groove Tooth Axial Position (GRV_AX) Location of the tooth in the groove. 0 = tooth in the center of the groove.

-1 = tooth hitting left edge of groove1 = tooth hitting right edge of groove.

Not used in built-in methods yet but can be useful for controller or custom groove loss correlations.

40 Groove Multiplier (GRV_MULT) Groove Flow Knockdown Factor is a multiplier that is applied to a no-groove leakage flow to calculate the leakage flow with a groove. Can be greater or less than 1. If the tooth is outside the groove, GRV_MULT should be > 1 indicating more flow through the seal.
41 Groove Method (GRV_METHOD) Method to use to calculate the groove effect.

-1= User Specified GRV_MULT 1 = Zimmerman Method.

42 User Multiplier (USRMULT) A user supplied flow knockdown factor. Can be used with a controller for general purpose effects if needed.
Index UIName (*.flo label) Description
43 Exit Radius (RAD_EX) The exit radius for a stepped seal.
44 Pocket Heat Transfer Option – Rotor (HTOPT_ROTOR) The heat transfer option to use on the rotor surface in each pocket.

0: No Heat Transfer (default)

1: Heat Transfer ON with a constant HTC

2: Heat Transfer ON with a constant Q

>1000: Heat Transfer ON with a custom HTC correlation (ROTATING_CAVITY_NU)

45 Pocket Heat Transfer Option – Stator (HTOPT_STATOR) The heat transfer option to use on the stator surface in each pocket. Same options as rotor surface of pocket.
Table1 Individual Tooth Clearances (CL_VALUES) There is an option to provide an array of individual clearance values, one for each seal tooth.
HTC or Q Tables (ROTOR_PKT_HTC_OR_Q), (STATOR_PKT_HTC_OR_Q) A constant Heat Transfer Coefficient (HTC), BTU/(hr ft^2 F) or constant heat addition (Btu/sec).

Separate tables for Rotor and Stator. One entry for each pocket.

The table only exists when needed for the heat transfer option. No table if there is no heat transfer.

Wall Temperature Tables (ROTOR_PKT_TWALL), (STATOR_PKT TWALL) The wall temperature to us pocket heat transfer (deg F).

Separate tables for Rotor and Stator. One entry for each pocket.

The table only exists when needed for the heat transfer option. No table if there is no heat transfer.

Table 2 Individual Tooth Swirl Carryover An array of the individual tooth swirl carryover, one for each seal tooth.
Table 3 Individual Tooth Radius An array of the individual tooth radius, one for each tooth.
Table 4 Individual Tooth Width An array of the individual tooth width, one for each tooth.
Table 5 Individual Pocket Pitch An array of the individual pocket pitch, one for each pocket.
Table 6 Individual Tooth Height An array of the individual tooth height, one for each tooth.
Table 7 Individual Tooth Slant Angle An array of the individual tooth slant angle, one for each tooth.
Table 8 Individual Tooth Wedge Angle An array of the individual tooth wedge angle, one for each tooth.

Labyrinth Seal TbT Element Theory

Flow Rate Calculation Base Equations.

  • 0. The Saikishan Morrison Base Equation:
    The Saikishan Morrison equation (Ref 2) used to calculate the flow rate across the nth tooth is defined as:(1)
    m ˙ = A n * C d n   *   Y n   *   2 *   ρ n   * P n     P n + 1 MathType@MTEF@5@5@+= feaahqart1ev3aqatCvAUfeBSjuyZL2yd9gzLbvyNv2CaerbuLwBLn hiov2DGi1BTfMBaeXatLxBI9gBaerbd9wDYLwzYbItLDharqqtubsr 4rNCHbGeaGqiVu0Je9sqqrpepC0xbbL8F4rqqrFfpeea0xe9Lq=Jc9 vqaqpepm0xbba9pwe9Q8fs0=yqaqpepae9pg0FirpepeKkFr0xfr=x fr=xb9adbaqaaeGaciGaaiaabeqaamaabaabaaGcbaaeaaaaaaaaa8 qaceWGTbWdayaacaWdbiabg2da9iaadgeapaWaaSbaaSqaa8qacaWG UbaapaqabaGcpeGaaiOkaiaadoeapaWaaSbaaSqaa8qacaWGKbGaam OBaaWdaeqaaOWdbiaacckacaGGQaGaaiiOaiaadMfapaWaaSbaaSqa a8qacaWGUbaapaqabaGcpeGaaiiOaiaacQcacaGGGcWaaOaaa8aaba WdbiaaikdacaGGQaGaaiiOaiabeg8aY9aadaWgaaWcbaWdbiaad6ga a8aabeaak8qacaGGGcGaaiOkamaabmaapaqaa8qacaWGqbWdamaaBa aaleaapeGaamOBaaWdaeqaaOWdbiaacckacqGHsislcaGGGcGaamiu a8aadaWgaaWcbaWdbiaad6gacqGHRaWkcaaIXaaapaqabaaak8qaca GLOaGaayzkaaaaleqaaaaa@590B@

    Where,

    m ˙ MathType@MTEF@5@5@+= feaahqart1ev3aqatCvAUfeBSjuyZL2yd9gzLbvyNv2CaerbuLwBLn hiov2DGi1BTfMBaeXatLxBI9gBaerbd9wDYLwzYbItLDharqqtubsr 4rNCHbGeaGqiVu0Je9sqqrpepC0xbbL8F4rqqrFfpeea0xe9Lq=Jc9 vqaqpepm0xbba9pwe9Q8fs0=yqaqpepae9pg0FirpepeKkFr0xfr=x fr=xb9adbaqaaeGaciGaaiaabeqaamaabaabaaGcbaaeaaaaaaaaa8 qaceWGTbWdayaacaaaaa@371E@ = Mass flow rate across the nth tooth.

    C d n MathType@MTEF@5@5@+= feaahqart1ev3aqatCvAUfeBSjuyZL2yd9gzLbvyNv2CaerbuLwBLn hiov2DGi1BTfMBaeXatLxBI9gBaerbd9wDYLwzYbItLDharqqtubsr 4rNCHbGeaGqiVu0Je9sqqrpepC0xbbL8F4rqqrFfpeea0xe9Lq=Jc9 vqaqpepm0xbba9pwe9Q8fs0=yqaqpepae9pg0FirpepeKkFr0xfr=x fr=xb9adbaqaaeGaciGaaiaabeqaamaabaabaaGcbaaeaaaaaaaaa8 qacaWGdbWdamaaBaaaleaapeGaamizaiaad6gaa8aabeaaaaa@3912@ = Discharge coefficient across the nth tooth.

    A n MathType@MTEF@5@5@+= feaahqart1ev3aqatCvAUfeBSjuyZL2yd9gzLbvyNv2CaerbuLwBLn hiov2DGi1BTfMBaeXatLxBI9gBaerbd9wDYLwzYbItLDharqqtubsr 4rNCHbGeaGqiVu0Je9sqqrpepC0xbbL8F4rqqrFfpeea0xe9Lq=Jc9 vqaqpepm0xbba9pwe9Q8fs0=yqaqpepae9pg0FirpepeKkFr0xfr=x fr=xb9adbaqaaeGaciGaaiaabeqaamaabaabaaGcbaaeaaaaaaaaa8 qacaWGbbWdamaaBaaaleaapeGaamOBaaWdaeqaaaaa@3827@ = Geometrical flow area through the clearance.

    Y n MathType@MTEF@5@5@+= feaahqart1ev3aqatCvAUfeBSjuyZL2yd9gzLbvyNv2CaerbuLwBLn hiov2DGi1BTfMBaeXatLxBI9gBaerbd9wDYLwzYbItLDharqqtubsr 4rNCHbGeaGqiVu0Je9sqqrpepC0xbbL8F4rqqrFfpeea0xe9Lq=Jc9 vqaqpepm0xbba9pwe9Q8fs0=yqaqpepae9pg0FirpepeKkFr0xfr=x fr=xb9adbaqaaeGaciGaaiaabeqaamaabaabaaGcbaaeaaaaaaaaa8 qacaWGzbWdamaaBaaaleaapeGaamOBaaWdaeqaaaaa@383F@ = Expansion factor accounting for fluid expansion after coming out of the tooth gap.

    ρ n MathType@MTEF@5@5@+= feaahqart1ev3aqatCvAUfeBSjuyZL2yd9gzLbvyNv2CaerbuLwBLn hiov2DGi1BTfMBaeXatLxBI9gBaerbd9wDYLwzYbItLDharqqtubsr 4rNCHbGeaGqiVu0Je9sqqrpepC0xbbL8F4rqqrFfpeea0xe9Lq=Jc9 vqaqpepm0xbba9pwe9Q8fs0=yqaqpepae9pg0FirpepeKkFr0xfr=x fr=xb9adbaqaaeGaciGaaiaabeqaamaabaabaaGcbaaeaaaaaaaaa8 qacqaHbpGCpaWaaSbaaSqaa8qacaWGUbaapaqabaaaaa@3921@ = Density of the fluid at the upstream pocket of the tooth.

    P n MathType@MTEF@5@5@+= feaahqart1ev3aqatCvAUfeBSjuyZL2yd9gzLbvyNv2CaerbuLwBLn hiov2DGi1BTfMBaeXatLxBI9gBaerbd9wDYLwzYbItLDharqqtubsr 4rNCHbGeaGqiVu0Je9sqqrpepC0xbbL8F4rqqrFfpeea0xe9Lq=Jc9 vqaqpepm0xbba9pwe9Q8fs0=yqaqpepae9pg0FirpepeKkFr0xfr=x fr=xb9adbaqaaeGaciGaaiaabeqaamaabaabaaGcbaaeaaaaaaaaa8 qacaWGqbWdamaaBaaaleaapeGaamOBaaWdaeqaaaaa@3836@ = Pressure at the upstream pocket of the tooth.

    P n + 1 MathType@MTEF@5@5@+= feaahqart1ev3aqatCvAUfeBSjuyZL2yd9gzLbvyNv2CaerbuLwBLn hiov2DGi1BTfMBaeXatLxBI9gBaerbd9wDYLwzYbItLDharqqtubsr 4rNCHbGeaGqiVu0Je9sqqrpepC0xbbL8F4rqqrFfpeea0xe9Lq=Jc9 vqaqpepm0xbba9pwe9Q8fs0=yqaqpepae9pg0FirpepeKkFr0xfr=x fr=xb9adbaqaaeGaciGaaiaabeqaamaabaabaaGcbaaeaaaaaaaaa8 qacaWGqbWdamaaBaaaleaapeGaamOBaiabgUcaRiaaigdaa8aabeaa aaa@39D3@ = Pressure at the downstream pocket of the tooth.

    A n MathType@MTEF@5@5@+= feaahqart1ev3aqatCvAUfeBSjuyZL2yd9gzLbvyNv2CaerbuLwBLn hiov2DGi1BTfMBaeXatLxBI9gBaerbd9wDYLwzYbItLDharqqtubsr 4rNCHbGeaGqiVu0Je9sqqrpepC0xbbL8F4rqqrFfpeea0xe9Lq=Jc9 vqaqpepm0xbba9pwe9Q8fs0=yqaqpepae9pg0FirpepeKkFr0xfr=x fr=xb9adbaqaaeGaciGaaiaabeqaamaabaabaaGcbaaeaaaaaaaaa8 qacaWGbbWdamaaBaaaleaapeGaamOBaaWdaeqaaaaa@3827@ is the geometrical flow area:(2)
      A n = 2 π * R t o o t h T i p   +   C L 2 * C L MathType@MTEF@5@5@+= feaahqart1ev3aqatCvAUfeBSjuyZL2yd9gzLbvyNv2CaerbuLwBLn hiov2DGi1BTfMBaeXatLxBI9gBaerbd9wDYLwzYbItLDharqqtubsr 4rNCHbGeaGqiVu0Je9sqqrpepC0xbbL8F4rqqrFfpeea0xe9Lq=Jc9 vqaqpepm0xbba9pwe9Q8fs0=yqaqpepae9pg0FirpepeKkFr0xfr=x fr=xb9adbaqaaeGaciGaaiaabeqaamaabaabaaGcbaaeaaaaaaaaa8 qacaGGGcGaamyqa8aadaWgaaWcbaWdbiaad6gaa8aabeaak8qacqGH 9aqpcaaIYaGaeqiWdaNaaiOkamaabmaapaqaa8qacaWGsbWdamaaBa aaleaapeGaamiDaiaad+gacaWGVbGaamiDaiaadIgacaWGubGaamyA aiaadchaa8aabeaak8qacaGGGcGaey4kaSIaaiiOamaalaaapaqaa8 qacaWGdbGaamitaaWdaeaapeGaaGOmaaaaaiaawIcacaGLPaaacaGG QaGaam4qaiaadYeaaaa@501C@

    The expansion factor as per Saikishan Morrison is given as:

    For compressible flow:(3)
    Y n = 0.558   *   P n + 1 P n + 0.442 MathType@MTEF@5@5@+= feaahqart1ev3aqatCvAUfeBSjuyZL2yd9gzLbvyNv2CaerbuLwBLn hiov2DGi1BTfMBaeXatLxBI9gBaerbd9wDYLwzYbItLDharqqtubsr 4rNCHbGeaGqiVu0Je9sqqrpepC0xbbL8F4rqqrFfpeea0xe9Lq=Jc9 vqaqpepm0xbba9pwe9Q8fs0=yqaqpepae9pg0FirpepeKkFr0xfr=x fr=xb9adbaqaaeGaciGaaiaabeqaamaabaabaaGcbaaeaaaaaaaaa8 qacaWGzbWdamaaBaaaleaapeGaamOBaaWdaeqaaOWdbiabg2da9iaa icdacaGGUaGaaGynaiaaiwdacaaI4aGaaiiOaiaacQcacaGGGcWaae Waa8aabaWdbmaalaaapaqaa8qacaWGqbWdamaaBaaaleaapeGaamOB aiabgUcaRiaaigdaa8aabeaaaOqaa8qacaWGqbWdamaaBaaaleaape GaamOBaaWdaeqaaaaaaOWdbiaawIcacaGLPaaacqGHRaWkcaaIWaGa aiOlaiaaisdacaaI0aGaaGOmaaaa@4C73@
    For incompressible flow:(4)
    Y n = 1 MathType@MTEF@5@5@+= feaahqart1ev3aqatCvAUfeBSjuyZL2yd9gzLbvyNv2CaerbuLwBLn hiov2DGi1BTfMBaeXatLxBI9gBaerbd9wDYLwzYbItLDharqqtubsr 4rNCHbGeaGqiVu0Je9sqqrpepC0xbbL8F4rqqrFfpeea0xe9Lq=Jc9 vqaqpepm0xbba9pwe9Q8fs0=yqaqpepae9pg0FirpepeKkFr0xfr=x fr=xb9adbaqaaeGaciGaaiaabeqaamaabaabaaGcbaaeaaaaaaaaa8 qacaWGzbWdamaaBaaaleaapeGaamOBaaWdaeqaaOWdbiabg2da9iaa igdaaaa@3A1A@
    The discharge coefficient for C d n MathType@MTEF@5@5@+= feaahqart1ev3aqatCvAUfeBSjuyZL2yd9gzLbvyNv2CaerbuLwBLn hiov2DGi1BTfMBaeXatLxBI9gBaerbd9wDYLwzYbItLDharqqtubsr 4rNCHbGeaGqiVu0Je9sqqrpepC0xbbL8F4rqqrFfpeea0xe9Lq=Jc9 vqaqpepm0xbba9pwe9Q8fs0=yqaqpepae9pg0FirpepeKkFr0xfr=x fr=xb9adbaqaaeGaciGaaiaabeqaamaabaabaaGcbaaeaaaaaaaaa8 qacaWGdbWdamaaBaaaleaapeGaamizaiaad6gaa8aabeaaaaa@3912@ , for the nth tooth, is written as:(5)
    C d n =   K F A C n *     K E M U L T n *     H C M U L T n *     S L M U L T n * G R V M U L T n *   U S E R M U L T n MathType@MTEF@5@5@+= feaahqart1ev3aqatCvAUfeBSjuyZL2yd9gzLbvyNv2CaerbuLwBLn hiov2DGi1BTfMBaeXatLxBI9gBaerbd9wDYLwzYbItLDharqqtubsr 4rNCHbGeaGqiVu0Je9sqqrpepC0xbbL8F4rqqrFfpeea0xe9Lq=Jc9 vqaqpepm0xbba9pwe9Q8fs0=yqaqpepae9pg0FirpepeKkFr0xfr=x fr=xb9adbaqaaeGaciGaaiaabeqaamaabaabaaGcbaaeaaaaaaaaa8 qacaWGdbWdamaaBaaaleaapeGaamizaiaad6gaa8aabeaak8qacqGH 9aqpcaGGGcWaaeWaa8aabaWdbiaadUeacaWGgbGaamyqaiaadoeaai aawIcacaGLPaaapaWaaSbaaSqaa8qacaWGUbaapaqabaGcpeGaaiOk aiaacckacaGGGcWaaeWaa8aabaWdbiaadUeacaWGfbGaamytaiaadw facaWGmbGaamivaaGaayjkaiaawMcaa8aadaWgaaWcbaWdbiaad6ga a8aabeaak8qacaGGQaGaaiiOaiaacckadaqadaWdaeaapeGaamisai aadoeacaWGnbGaamyvaiaadYeacaWGubaacaGLOaGaayzkaaWdamaa BaaaleaapeGaamOBaaWdaeqaaOWdbiaacQcacaGGGcGaaiiOamaabm aapaqaa8qacaWGtbGaamitaiaad2eacaWGvbGaamitaiaadsfaaiaa wIcacaGLPaaapaWaaSbaaSqaa8qacaWGUbaapaqabaGcpeGaaiOkam aabmaapaqaa8qacaWGhbGaamOuaiaadAfacaWGnbGaamyvaiaadYea caWGubaacaGLOaGaayzkaaWdamaaBaaaleaapeGaamOBaaWdaeqaaO WdbiaacQcacaGGGcWaaeWaa8aabaWdbiaadwfacaWGtbGaamyraiaa dkfacaWGnbGaamyvaiaadYeacaWGubaacaGLOaGaayzkaaWdamaaBa aaleaapeGaamOBaaWdaeqaaaaa@7778@
    These factors are described in the section Leakage Flow Factors. Calculating these factors for any nth tooth incorporates the corresponding tooth geometry.
  • 1. The Neumann Base Equation:
    The Neumann Base equation (Ref 10) used to calculate the flow rate across the nth tooth is defined as:(6)
    m ˙ = A n * C d n *   P n 2   P n + 1 2 R n T n MathType@MTEF@5@5@+= feaahqart1ev3aqatCvAUfeBSjuyZL2yd9gzLbvyNv2CaerbuLwBLn hiov2DGi1BTfMBaeXatLxBI9gBaerbd9wDYLwzYbItLDharqqtubsr 4rNCHbGeaGqiVu0Je9sqqrpepC0xbbL8F4rqqrFfpeea0xe9Lq=Jc9 vqaqpepm0xbba9pwe9Q8fs0=yqaqpepae9pg0FirpepeKkFr0xfr=x fr=xb9adbaqaaeGaciGaaiaabeqaamaabaabaaGcbaaeaaaaaaaaa8 qaceWGTbWdayaacaWdbiabg2da9iaadgeapaWaaSbaaSqaa8qacaWG UbaapaqabaGcpeGaaiOkaiaadoeapaWaaSbaaSqaa8qacaWGKbGaam OBaaWdaeqaaOWdbiaacQcacaGGGcWaaOaaa8aabaWdbmaalaaapaqa a8qacaWGqbWdamaaDaaaleaapeGaamOBaaWdaeaapeGaaGOmaaaaki aacckacqGHsislcaWGqbWdamaaDaaaleaapeGaamOBaiabgUcaRiaa igdaa8aabaWdbiaaikdaaaaak8aabaWdbiaadkfapaWaaSbaaSqaa8 qacaWGUbaapaqabaGcpeGaamiva8aadaWgaaWcbaWdbiaad6gaa8aa beaaaaaapeqabaaaaa@4E8A@

    Where,

    m ˙ MathType@MTEF@5@5@+= feaahqart1ev3aqatCvAUfeBSjuyZL2yd9gzLbvyNv2CaerbuLwBLn hiov2DGi1BTfMBaeXatLxBI9gBaerbd9wDYLwzYbItLDharqqtubsr 4rNCHbGeaGqiVu0Je9sqqrpepC0xbbL8F4rqqrFfpeea0xe9Lq=Jc9 vqaqpepm0xbba9pwe9Q8fs0=yqaqpepae9pg0FirpepeKkFr0xfr=x fr=xb9adbaqaaeGaciGaaiaabeqaamaabaabaaGcbaaeaaaaaaaaa8 qaceWGTbWdayaacaaaaa@371E@ = Mass flow rate across the nth tooth.

    C d n MathType@MTEF@5@5@+= feaahqart1ev3aqatCvAUfeBSjuyZL2yd9gzLbvyNv2CaerbuLwBLn hiov2DGi1BTfMBaeXatLxBI9gBaerbd9wDYLwzYbItLDharqqtubsr 4rNCHbGeaGqiVu0Je9sqqrpepC0xbbL8F4rqqrFfpeea0xe9Lq=Jc9 vqaqpepm0xbba9pwe9Q8fs0=yqaqpepae9pg0FirpepeKkFr0xfr=x fr=xb9adbaqaaeGaciGaaiaabeqaamaabaabaaGcbaaeaaaaaaaaa8 qacaWGdbWdamaaBaaaleaapeGaamizaiaad6gaa8aabeaaaaa@3912@ = Discharge coefficient across the nth tooth.

    A n MathType@MTEF@5@5@+= feaahqart1ev3aqatCvAUfeBSjuyZL2yd9gzLbvyNv2CaerbuLwBLn hiov2DGi1BTfMBaeXatLxBI9gBaerbd9wDYLwzYbItLDharqqtubsr 4rNCHbGeaGqiVu0Je9sqqrpepC0xbbL8F4rqqrFfpeea0xe9Lq=Jc9 vqaqpepm0xbba9pwe9Q8fs0=yqaqpepae9pg0FirpepeKkFr0xfr=x fr=xb9adbaqaaeGaciGaaiaabeqaamaabaabaaGcbaaeaaaaaaaaa8 qacaWGbbWdamaaBaaaleaapeGaamOBaaWdaeqaaaaa@3827@ = Geometrical flow area through the clearance.

    T n MathType@MTEF@5@5@+= feaahqart1ev3aqatCvAUfeBSjuyZL2yd9gzLbvyNv2CaerbuLwBLn hiov2DGi1BTfMBaeXatLxBI9gBaerbd9wDYLwzYbItLDharqqtubsr 4rNCHbGeaGqiVu0Je9sqqrpepC0xbbL8F4rqqrFfpeea0xe9Lq=Jc9 vqaqpepm0xbba9pwe9Q8fs0=yqaqpepae9pg0FirpepeKkFr0xfr=x fr=xb9adbaqaaeGaciGaaiaabeqaamaabaabaaGcbaaeaaaaaaaaa8 qacaWGubWdamaaBaaaleaapeGaamOBaaWdaeqaaaaa@383A@ = Temperature of fluid at the upstream pocket of the tooth.

    R n MathType@MTEF@5@5@+= feaahqart1ev3aqatCvAUfeBSjuyZL2yd9gzLbvyNv2CaerbuLwBLn hiov2DGi1BTfMBaeXatLxBI9gBaerbd9wDYLwzYbItLDharqqtubsr 4rNCHbGeaGqiVu0Je9sqqrpepC0xbbL8F4rqqrFfpeea0xe9Lq=Jc9 vqaqpepm0xbba9pwe9Q8fs0=yqaqpepae9pg0FirpepeKkFr0xfr=x fr=xb9adbaqaaeGaciGaaiaabeqaamaabaabaaGcbaaeaaaaaaaaa8 qacaWGsbWdamaaBaaaleaapeGaamOBaaWdaeqaaaaa@3838@ = Gas constant of fluid at the upstream pocket of the tooth.

    P n MathType@MTEF@5@5@+= feaahqart1ev3aqatCvAUfeBSjuyZL2yd9gzLbvyNv2CaerbuLwBLn hiov2DGi1BTfMBaeXatLxBI9gBaerbd9wDYLwzYbItLDharqqtubsr 4rNCHbGeaGqiVu0Je9sqqrpepC0xbbL8F4rqqrFfpeea0xe9Lq=Jc9 vqaqpepm0xbba9pwe9Q8fs0=yqaqpepae9pg0FirpepeKkFr0xfr=x fr=xb9adbaqaaeGaciGaaiaabeqaamaabaabaaGcbaaeaaaaaaaaa8 qacaWGqbWdamaaBaaaleaapeGaamOBaaWdaeqaaaaa@3836@ = Pressure at the upstream pocket of the tooth.

    P n + 1 MathType@MTEF@5@5@+= feaahqart1ev3aqatCvAUfeBSjuyZL2yd9gzLbvyNv2CaerbuLwBLn hiov2DGi1BTfMBaeXatLxBI9gBaerbd9wDYLwzYbItLDharqqtubsr 4rNCHbGeaGqiVu0Je9sqqrpepC0xbbL8F4rqqrFfpeea0xe9Lq=Jc9 vqaqpepm0xbba9pwe9Q8fs0=yqaqpepae9pg0FirpepeKkFr0xfr=x fr=xb9adbaqaaeGaciGaaiaabeqaamaabaabaaGcbaaeaaaaaaaaa8 qacaWGqbWdamaaBaaaleaapeGaamOBaiabgUcaRiaaigdaa8aabeaa aaa@39D3@ = Pressure at the downstream pocket of the tooth.

  • 2. The Compressible Flow Function:
    The Compressible Flow function used to calculate the flow rate across the nth tooth is defined as:(7)
    m ˙ =   X M B X *   C d n *   A n * P t u p T t u p MathType@MTEF@5@5@+= feaahqart1ev3aqatCvAUfeBSjuyZL2yd9gzLbvyNv2CaerbuLwBLn hiov2DGi1BTfMBaeXatLxBI9gBaerbd9wDYLwzYbItLDharqqtubsr 4rNCHbGeaGqiVu0Je9sqqrpepC0xbbL8F4rqqrFfpeea0xe9Lq=Jc9 vqaqpepm0xbba9pwe9Q8fs0=yqaqpepae9pg0FirpepeKkFr0xfr=x fr=xb9adbaqaaeGaciGaaiaabeqaamaabaabaaGcbaaeaaaaaaaaa8 qaceWGTbWdayaacaWdbiabg2da9iaacckadaWcaaWdaeaapeGaamiw aiaad2eacaWGcbGaamiwaiaacQcacaGGGcGaam4qa8aadaWgaaWcba WdbiaadsgacaWGUbaapaqabaGcpeGaaiOkaiaacckacaWGbbWdamaa BaaaleaapeGaamOBaaWdaeqaaOWdbiaacQcacaWGqbWdamaaBaaale aapeGaamiDaiaadwhacaWGWbaapaqabaaakeaapeWaaOaaa8aabaWd biaadsfapaWaaSbaaSqaa8qacaWG0bGaamyDaiaadchaa8aabeaaa8 qabeaaaaaaaa@4EFC@
    Where, X M B X MathType@MTEF@5@5@+= feaahqart1ev3aqatCvAUfeBSjuyZL2yd9gzLbvyNv2CaerbuLwBLn hiov2DGi1BTfMBaeXatLxBI9gBaerbd9wDYLwzYbItLDharqqtubsr 4rNCHbGeaGqiVu0Je9sqqrpepC0xbbL8F4rqqrFfpeea0xe9Lq=Jc9 vqaqpepm0xbba9pwe9Q8fs0=yqaqpepae9pg0FirpepeKkFr0xfr=x fr=xb9adbaqaaeGaciGaaiaabeqaamaabaabaaGcbaaeaaaaaaaaa8 qacaWGybGaamytaiaadkeacaWGybaaaa@3967@ is the total flow parameter, and,(8)
    X M B X =   γ g c R M N 1 +   γ 1 2 M N 2 γ + 1 2 γ 1 MathType@MTEF@5@5@+= feaahqart1ev3aqatCvAUfeBSjuyZL2yd9gzLbvyNv2CaerbuLwBLn hiov2DGi1BTfMBaeXatLxBI9gBaerbd9wDYLwzYbItLDharqqtubsr 4rNCHbGeaGqiVu0Je9sqqrpepC0xbbL8F4rqqrFfpeea0xe9Lq=Jc9 vqaqpepm0xbba9pwe9Q8fs0=yqaqpepae9pg0FirpepeKkFr0xfr=x fr=xb9adbaqaaeGaciGaaiaabeqaamaabaabaaGcbaaeaaaaaaaaa8 qacaWGybGaamytaiaadkeacaWGybGaeyypa0JaaiiOamaakaaapaqa a8qadaWcaaWdaeaapeGaeq4SdCMaam4za8aadaWgaaWcbaWdbiaado gaa8aabeaaaOqaa8qacaWGsbaaaaWcbeaakmaalaaapaqaa8qacaWG nbGaamOtaaWdaeaapeWaaeWaa8aabaWdbiaaigdacqGHRaWkcaGGGc WaaSaaa8aabaWdbiabeo7aNjabgkHiTiaaigdaa8aabaWdbiaaikda aaGaamytaiaad6eapaWaaWbaaSqabeaapeGaaGOmaaaaaOGaayjkai aawMcaa8aadaahaaWcbeqaa8qadaWcaaWdaeaapeGaeq4SdCMaey4k aSIaaGymaaWdaeaapeGaaGOmamaabmaapaqaa8qacqaHZoWzcqGHsi slcaaIXaaacaGLOaGaayzkaaaaaaaaaaaaaa@57C7@
    (9)
    M N =   2 γ 1 P t u p P s d n γ 1 γ 1 MathType@MTEF@5@5@+= feaahqart1ev3aqatCvAUfeBSjuyZL2yd9gzLbvyNv2CaerbuLwBLn hiov2DGi1BTfMBaeXatLxBI9gBaerbd9wDYLwzYbItLDharqqtubsr 4rNCHbGeaGqiVu0Je9sqqrpepC0xbbL8F4rqqrFfpeea0xe9Lq=Jc9 vqaqpepm0xbba9pwe9Q8fs0=yqaqpepae9pg0FirpepeKkFr0xfr=x fr=xb9adbaqaaeGaciGaaiaabeqaamaabaabaaGcbaaeaaaaaaaaa8 qacaWGnbGaamOtaiabg2da9iaacckadaGcaaWdaeaapeWaaSaaa8aa baWdbiaaikdaa8aabaWdbiabeo7aNjabgkHiTiaaigdaaaWaaeWaa8 aabaWdbmaalaaapaqaa8qacaWGqbWdamaaBaaaleaapeGaamiDaiaa dwhacaWGWbaapaqabaaakeaapeGaamiua8aadaWgaaWcbaWdbiaado hacaWGKbGaamOBaaWdaeqaaaaaaOWdbiaawIcacaGLPaaapaWaaWba aSqabeaapeWaaSaaa8aabaWdbiabeo7aNjabgkHiTiaaigdaa8aaba Wdbiabeo7aNbaaaaGccqGHsislcaaIXaaaleqaaaaa@4FDD@

    Where,

    T t u p MathType@MTEF@5@5@+= feaahqart1ev3aqatCvAUfeBSjuyZL2yd9gzLbvyNv2CaerbuLwBLn hiov2DGi1BTfMBaeXatLxBI9gBaerbd9wDYLwzYbItLDharqqtubsr 4rNCHbGeaGqiVu0Je9sqqrpepC0xbbL8F4rqqrFfpeea0xe9Lq=Jc9 vqaqpepm0xbba9pwe9Q8fs0=yqaqpepae9pg0FirpepeKkFr0xfr=x fr=xb9adbaqaaeGaciGaaiaabeqaamaabaabaaGcbaaeaaaaaaaaa8 qacaWGubWdamaaBaaaleaapeGaamiDaiaadwhacaWGWbaapaqabaaa aa@3A2F@ = Temperature of the fluid at the upstream pocket of the tooth.

    C d n MathType@MTEF@5@5@+= feaahqart1ev3aqatCvAUfeBSjuyZL2yd9gzLbvyNv2CaerbuLwBLn hiov2DGi1BTfMBaeXatLxBI9gBaerbd9wDYLwzYbItLDharqqtubsr 4rNCHbGeaGqiVu0Je9sqqrpepC0xbbL8F4rqqrFfpeea0xe9Lq=Jc9 vqaqpepm0xbba9pwe9Q8fs0=yqaqpepae9pg0FirpepeKkFr0xfr=x fr=xb9adbaqaaeGaciGaaiaabeqaamaabaabaaGcbaaeaaaaaaaaa8 qacaWGdbWdamaaBaaaleaapeGaamizaiaad6gaa8aabeaaaaa@3912@ = Discharge coefficient across the nth tooth.

    A n MathType@MTEF@5@5@+= feaahqart1ev3aqatCvAUfeBSjuyZL2yd9gzLbvyNv2CaerbuLwBLn hiov2DGi1BTfMBaeXatLxBI9gBaerbd9wDYLwzYbItLDharqqtubsr 4rNCHbGeaGqiVu0Je9sqqrpepC0xbbL8F4rqqrFfpeea0xe9Lq=Jc9 vqaqpepm0xbba9pwe9Q8fs0=yqaqpepae9pg0FirpepeKkFr0xfr=x fr=xb9adbaqaaeGaciGaaiaabeqaamaabaabaaGcbaaeaaaaaaaaa8 qacaWGbbWdamaaBaaaleaapeGaamOBaaWdaeqaaaaa@3827@ = Geometrical Flow area through the clearance.

    R MathType@MTEF@5@5@+= feaahqart1ev3aqatCvAUfeBSjuyZL2yd9gzLbvyNv2CaerbuLwBLn hiov2DGi1BTfMBaeXatLxBI9gBaerbd9wDYLwzYbItLDharqqtubsr 4rNCHbGeaGqiVu0Je9sqqrpepC0xbbL8F4rqqrFfpeea0xe9Lq=Jc9 vqaqpepm0xbba9pwe9Q8fs0=yqaqpepae9pg0FirpepeKkFr0xfr=x fr=xb9adbaqaaeGaciGaaiaabeqaamaabaabaaGcbaaeaaaaaaaaa8 qacaWGsbaaaa@36EB@ = Gas constant of the fluid at the upstream pocket of the tooth.

    γ MathType@MTEF@5@5@+= feaahqart1ev3aqatCvAUfeBSjuyZL2yd9gzLbvyNv2CaerbuLwBLn hiov2DGi1BTfMBaeXatLxBI9gBaerbd9wDYLwzYbItLDharqqtubsr 4rNCHbGeaGqiVu0Je9sqqrpepC0xbbL8F4rqqrFfpeea0xe9Lq=Jc9 vqaqpepm0xbba9pwe9Q8fs0=yqaqpepae9pg0FirpepeKkFr0xfr=x fr=xb9adbaqaaeGaciGaaiaabeqaamaabaabaaGcbaaeaaaaaaaaa8 qacqaHZoWzaaa@37BB@ = Specific heat ratio of the fluid at the upstream pocket of the tooth.

    P t u p MathType@MTEF@5@5@+= feaahqart1ev3aqatCvAUfeBSjuyZL2yd9gzLbvyNv2CaerbuLwBLn hiov2DGi1BTfMBaeXatLxBI9gBaerbd9wDYLwzYbItLDharqqtubsr 4rNCHbGeaGqiVu0Je9sqqrpepC0xbbL8F4rqqrFfpeea0xe9Lq=Jc9 vqaqpepm0xbba9pwe9Q8fs0=yqaqpepae9pg0FirpepeKkFr0xfr=x fr=xb9adbaqaaeGaciGaaiaabeqaamaabaabaaGcbaaeaaaaaaaaa8 qacaWGqbWdamaaBaaaleaapeGaamiDaiaadwhacaWGWbaapaqabaaa aa@3A2B@ = Total pressure at the upstream pocket of the tooth.

    g c MathType@MTEF@5@5@+= feaahqart1ev3aqatCvAUfeBSjuyZL2yd9gzLbvyNv2CaerbuLwBLn hiov2DGi1BTfMBaeXatLxBI9gBaerbd9wDYLwzYbItLDharqqtubsr 4rNCHbGeaGqiVu0Je9sqqrpepC0xbbL8F4rqqrFfpeea0xe9Lq=Jc9 vqaqpepm0xbba9pwe9Q8fs0=yqaqpepae9pg0FirpepeKkFr0xfr=x fr=xb9adbaqaaeGaciGaaiaabeqaamaabaabaaGcbaaeaaaaaaaaa8 qacaWGNbWdamaaBaaaleaapeGaam4yaaWdaeqaaaaa@3842@ = Gravitational constant.

Leakage Flow Factors
KEMULT
KEMULT is the kinetic energy carryover factor. There are eight options for the kinetic energy carryover.
  • 0. Vermes
    (10)

  • 1. Morrison (Ref 2, eq 5)
    (11)

  • 2. Vermes-Morrison

    Use the minimum alpha from 1 and 2.

  • 3. SAIKISHAN_MORRISON (Ref 2, eq 7).
    This method uses the flow Re to calculate the KEMULT. Since the flow Re depends on the flow through the seal, this method uses the flow from the previous iteration.(12)

  • 4. Neumann (Ref 10)
    (13)
    α = 1 1 1 + 16.6 * C L P T 2 MathType@MTEF@5@5@+= feaahqart1ev3aqatCvAUfeBSjuyZL2yd9gzLbvyNv2CaerbuLwBLn hiov2DGi1BTfMBaeXatLxBI9gBaerbd9wDYLwzYbItLDharqqtubsr 4rNCHbGeaGqiVu0Je9sqqrpepC0xbbL8F4rqqrFfpeea0xe9Lq=Jc9 vqaqpepm0xbba9pwe9Q8fs0=yqaqpepae9pg0FirpepeKkFr0xfr=x fr=xb9adbaqaaeGaciGaaiaabeqaamaabaabaaGcbaaeaaaaaaaaa8 qacqaHXoqycqGH9aqpcaaIXaGaeyOeI0YaaSaaa8aabaWdbiaaigda a8aabaWdbmaabmaapaqaa8qacaaIXaGaey4kaSIaaGymaiaaiAdaca GGUaGaaGOnaiaacQcadaWcaaWdaeaapeGaam4qaiaadYeaa8aabaWd biaadcfacaWGubaaaaGaayjkaiaawMcaa8aadaahaaWcbeqaa8qaca aIYaaaaaaaaaa@46E7@
    (14)
    K E M U L T = N T N T * 1 α + α MathType@MTEF@5@5@+= feaahqart1ev3aqatCvAUfeBSjuyZL2yd9gzLbvyNv2CaerbuLwBLn hiov2DGi1BTfMBaeXatLxBI9gBaerbd9wDYLwzYbItLDharqqtubsr 4rNCHbGeaGqiVu0Je9sqqrpepC0xbbL8F4rqqrFfpeea0xe9Lq=Jc9 vqaqpepm0xbba9pwe9Q8fs0=yqaqpepae9pg0FirpepeKkFr0xfr=x fr=xb9adbaqaaeGaciGaaiaabeqaamaabaabaaGcbaaeaaaaaaaaa8 qacaWGlbGaamyraiaad2eacaWGvbGaamitaiaadsfacqGH9aqpdaGc aaWdaeaapeWaaSaaa8aabaWdbiaad6eacaWGubaapaqaa8qacaWGob GaamivaiaacQcadaqadaWdaeaapeGaaGymaiabgkHiTiabeg7aHbGa ayjkaiaawMcaaiabgUcaRiabeg7aHbaaaSqabaaaaa@4808@
  • 5. Stepped Kinetic Energy Carryover

    KEMULT = 1.0

  • 6. Auto
    The Auto method uses the recommended Neumann Kinetic Energy carryover for straight pockets, and Stepped Kinetic Energy Carryover for stepped pockets. This is the default option.
    Note: For the first tooth of a stepped seal, there is no pocket upstream, hence the Auto method applies the recommended straight correlation for the first tooth.
  • 7. User-specified KEMULT

    You can enter your own Kinetic Energy Carryover. The application writes a flag (-1) when you input a Kinetic Energy Carryover.

KFAC
KFAC, or clearance factor, is equivalent to the Vermes K variable that accounts for the effect of the ratio of seal tooth tip width to the seal clearance. There are five options:
  • 0. Bell-Bergelin (Ref 3)
    The value used approximates the data shown in Figure 2 of the Vermes paper (also from Bell-Bergelin, ref. 3) and is given by the equation:(15)

  • 1. Bell-Bergelin Advanced. Uses a table of KFAC vs WT/CL for several Reynolds numbers from Ref. 3. Bilinear interpolation used to find KFAC. The Bell-Bergelin equation shown above matches the Re = 10,000 curve. The Advanced option is more accurate for Re < 10,000. Re is the annular orifice (tooth gap) Reynolds number and can be found in the *.res file.


    Figure 4.
  • 2. Saikishan Morrison KFAC

    It uses the Clearance factor from the Saikishan Morrison paper (Ref 2). The factor described as the CD for first tooth is treated as KFAC here. Since the Saikishan Morrison formulation corresponds to straight and smooth seals, the CD for the first tooth has only two components, KEMULT and KFAC. KEMULT = 1.0 for the first tooth. As per Saikishan Morrison, the KFAC is written as:

    For the first tooth,(16)
    C d 1 =   K F A C 1 = 0.7757   0.002051 * W T C L 1 + 44.86 W T C L R E 0.2157 MathType@MTEF@5@5@+= feaahqart1ev3aqatCvAUfeBSjuyZL2yd9gzLbvyNv2CaerbuLwBLn hiov2DGi1BTfMBaeXatLxBI9gBaerbd9wDYLwzYbItLDharqqtubsr 4rNCHbGeaGqiVu0Je9sqqrpepC0xbbL8F4rqqrFfpeea0xe9Lq=Jc9 vqaqpepm0xbba9pwe9Q8fs0=yqaqpepae9pg0FirpepeKkFr0xfr=x fr=xb9adbaqaaeGaciGaaiaabeqaamaabaabaaGcbaaeaaaaaaaaa8 qacaWGdbWdamaaBaaaleaapeGaamizaiaaigdaa8aabeaak8qacqGH 9aqpcaGGGcGaam4saiaadAeacaWGbbGaam4qa8aadaWgaaWcbaWdbi aaigdaa8aabeaak8qacqGH9aqpdaWcaaWdaeaapeWaaeWaa8aabaWd biaaicdacaGGUaGaaG4naiaaiEdacaaI1aGaaG4naiaacckacqGHsi slcaaIWaGaaiOlaiaaicdacaaIWaGaaGOmaiaaicdacaaI1aGaaGym aiaacQcadaqadaWdaeaapeWaaSaaa8aabaWdbiaadEfacaWGubaapa qaa8qacaWGdbGaamitaaaaaiaawIcacaGLPaaaaiaawIcacaGLPaaa a8aabaWdbmaabmaapaqaa8qacaaIXaGaey4kaSYaaSaaa8aabaWdbi aaisdacaaI0aGaaiOlaiaaiIdacaaI2aWaaeWaa8aabaWdbmaalaaa paqaa8qacaWGxbGaamivaaWdaeaapeGaam4qaiaadYeaaaaacaGLOa Gaayzkaaaapaqaa8qacaWGsbGaamyraaaaaiaawIcacaGLPaaapaWa aWbaaSqabeaapeGaaGimaiaac6cacaaIYaGaaGymaiaaiwdacaaI3a aaaaaaaaa@678A@
    For subsequent teeth,(17)
    K F A C   = K F A C 1 * 0.925   *   K E M U L T 0.861 MathType@MTEF@5@5@+= feaahqart1ev3aqatCvAUfeBSjuyZL2yd9gzLbvyNv2CaerbuLwBLn hiov2DGi1BTfMBaeXatLxBI9gBaerbd9wDYLwzYbItLDharqqtubsr 4rNCHbGeaGqiVu0Je9sqqrpepC0xbbL8F4rqqrFfpeea0xe9Lq=Jc9 vqaqpepm0xbba9pwe9Q8fs0=yqaqpepae9pg0FirpepeKkFr0xfr=x fr=xb9adbaqaaeGaciGaaiaabeqaamaabaabaaGcbaaeaaaaaaaaa8 qacaWGlbGaamOraiaadgeacaWGdbWdamaaBaaaleaapeGaaiiOaaWd aeqaaOWdbiabg2da9iaadUeacaWGgbGaamyqaiaadoeapaWaaSbaaS qaa8qacaaIXaaapaqabaGcpeGaaiOkaiaaicdacaGGUaGaaGyoaiaa ikdacaaI1aGaaiiOaiaacQcacaGGGcWaaeWaa8aabaWdbiaadUeaca WGfbGaamytaiaadwfacaWGmbGaamivaaGaayjkaiaawMcaa8aadaah aaWcbeqaa8qacaaIWaGaaiOlaiaaiIdacaaI2aGaaGymaaaaaaa@520E@
  • 3. Neumann KFAC
    Neumann KFAC is the clearance factor as described in the Ref 10. It takes into account the pressure ratio at upstream and downstream of the tooth. Neumann KFAC is given by following equation:(18)
    K F A C =   π π + 2   5 β n + 2 β n 2 MathType@MTEF@5@5@+= feaahqart1ev3aqatCvAUfeBSjuyZL2yd9gzLbvyNv2CaerbuLwBLn hiov2DGi1BTfMBaeXatLxBI9gBaerbd9wDYLwzYbItLDharqqtubsr 4rNCHbGeaGqiVu0Je9sqqrpepC0xbbL8F4rqqrFfpeea0xe9Lq=Jc9 vqaqpepm0xbba9pwe9Q8fs0=yqaqpepae9pg0FirpepeKkFr0xfr=x fr=xb9adbaqaaeGaciGaaiaabeqaamaabaabaaGcbaaeaaaaaaaaa8 qacaWGlbGaamOraiaadgeacaWGdbGaeyypa0JaaiiOamaalaaapaqa a8qacqaHapaCa8aabaWdbiabec8aWjabgUcaRiaaikdacaGGGcGaey OeI0IaaGynaiabek7aI9aadaWgaaWcbaWdbiaad6gaa8aabeaak8qa cqGHRaWkcaaIYaGaeqOSdi2damaaDaaaleaapeGaamOBaaWdaeaape GaaGOmaaaaaaaaaa@4BFE@
    (19)
    β =   P n P n + 1 γ 1 γ 1 MathType@MTEF@5@5@+= feaahqart1ev3aqatCvAUfeBSjuyZL2yd9gzLbvyNv2CaerbuLwBLn hiov2DGi1BTfMBaeXatLxBI9gBaerbd9wDYLwzYbItLDharqqtubsr 4rNCHbGeaGqiVu0Je9sqqrpepC0xbbL8F4rqqrFfpeea0xe9Lq=Jc9 vqaqpepm0xbba9pwe9Q8fs0=yqaqpepae9pg0FirpepeKkFr0xfr=x fr=xb9adbaqaaeGaciGaaiaabeqaamaabaabaaGcbaaeaaaaaaaaa8 qacqaHYoGycqGH9aqpcaGGGcWaaeWaa8aabaWdbmaalaaapaqaa8qa caWGqbWdamaaBaaaleaapeGaamOBaaWdaeqaaaGcbaWdbiaadcfapa WaaSbaaSqaa8qacaWGUbGaey4kaSIaaGymaaWdaeqaaaaaaOWdbiaa wIcacaGLPaaapaWaaWbaaSqabeaapeWaaSaaa8aabaWdbiabeo7aNj abgkHiTiaaigdaa8aabaWdbiabeo7aNbaaaaGccqGHsislcaaIXaaa aa@490D@

    Where,

    γ MathType@MTEF@5@5@+= feaahqart1ev3aqatCvAUfeBSjuyZL2yd9gzLbvyNv2CaerbuLwBLn hiov2DGi1BTfMBaeXatLxBI9gBaerbd9wDYLwzYbItLDharqqtubsr 4rNCHbGeaGqiVu0Je9sqqrpepC0xbbL8F4rqqrFfpeea0xe9Lq=Jc9 vqaqpepm0xbba9pwe9Q8fs0=yqaqpepae9pg0FirpepeKkFr0xfr=x fr=xb9adbaqaaeGaciGaaiaabeqaamaabaabaaGcbaaeaaaaaaaaa8 qacqaHZoWzaaa@37BB@ is the specific heat ratio at the upstream pockets.

SLMULT


  1. Auto.
    The Auto method uses the recommended NASA Tipton Fitted Curve for straight teeth pockets, and the Stepped Slanted Tooth Factor for stepped teeth pockets. This is the default option.
    Note: For the first tooth of a stepped seal, there is no pocket upstream, hence the Auto method applies the recommended straight correlation for the first tooth.
  2. Stepped Slanted Tooth Factor.

    SLMULT = 1.0.

  3. User Specified.

    You can enter your own Slanted Tooth Factor. The application writes a flag (-1) when you input a Slanted Tooth Factor.

HCMULT
The honeycomb flow multiplier has five options.
  1. Auto.
    The Auto method uses the recommended Tipton Straight HC curve for straight teeth pockets, and the Schramm Stepped for stepped teeth pockets. This is the default.
    Note: For the first tooth of a stepped seal, there is no pocket upstream, hence the Auto method applies the recommended straight correlation for the first tooth.
  2. Schramm Stepped Seal (Ref 4, Fig 12).
    (20)
    H C M U L T = 1.0 + 0.0794 0.1208 * W T H C C L H C 2 MathType@MTEF@5@5@+= feaahqart1ev3aqatCvAUfeBSjuyZL2yd9gzLbvyNv2CaerbuLwBLn hiov2DGi1BTfMBaeXatLxBI9gBaerbd9wDYLwzYbItLDharqqtubsr 4rNCHbGeaGqiVu0Je9sqqrpepC0xbbL8F4rqqrFfpeea0xe9Lq=Jc9 vqaqpepm0xbba9pwe9Q8fs0=yqaqpepae9pg0FirpepeKkFr0xfr=x fr=xb9adbaqaaeGaciGaaiaabeqaamaabaabaaGcbaaeaaaaaaaaa8 qacaWGibGaam4qaiaad2eacaWGvbGaamitaiaadsfacqGH9aqpcaaI XaGaaiOlaiaaicdacqGHRaWkdaWcaaWdaeaapeGaaGimaiaac6caca aIWaGaaG4naiaaiMdacaaI0aGaeyOeI0IaaGimaiaac6cacaaIXaGa aGOmaiaaicdacaaI4aGaaiOkamaalaaapaqaa8qacaWGxbGaamivaa WdaeaapeGaamisaiaadoeaaaaapaqaa8qadaqadaWdaeaapeWaaSaa a8aabaWdbiaadoeacaWGmbaapaqaa8qacaWGibGaam4qaaaaaiaawI cacaGLPaaapaWaaWbaaSqabeaapeGaaGOmaaaaaaaaaa@5382@
  3. Stocker Straight (Ref 4, Fig 12).
    (21)
    H C M U L T = 1.0 + 0.0794 0.1208 * W T H C C L H C 2 * e 0.1725 C L H C ^ .6846 MathType@MTEF@5@5@+= feaahqart1ev3aqatCvAUfeBSjuyZL2yd9gzLbvyNv2CaerbuLwBLn hiov2DGi1BTfMBaeXatLxBI9gBaerbd9wDYLwzYbItLDharqqtubsr 4rNCHbGeaGqiVu0Je9sqqrpepC0xbbL8F4rqqrFfpeea0xe9Lq=Jc9 vqaqpepm0xbba9pwe9Q8fs0=yqaqpepae9pg0FirpepeKkFr0xfr=x fr=xb9adbaqaaeGaciGaaiaabeqaamaabaabaaGcbaaeaaaaaaaaa8 qacaWGibGaam4qaiaad2eacaWGvbGaamitaiaadsfacqGH9aqpcaaI XaGaaiOlaiaaicdacqGHRaWkdaWcaaWdaeaapeGaaGimaiaac6caca aIWaGaaG4naiaaiMdacaaI0aGaeyOeI0IaaGimaiaac6cacaaIXaGa aGOmaiaaicdacaaI4aGaaiOkamaalaaapaqaa8qacaWGxbGaamivaa WdaeaapeGaamisaiaadoeaaaaapaqaa8qadaqadaWdaeaapeWaaSaa a8aabaWdbiaadoeacaWGmbaapaqaa8qacaWGibGaam4qaaaaaiaawI cacaGLPaaapaWaaWbaaSqabeaapeGaaGOmaaaaaaGccaGGQaGaamyz a8aadaahaaWcbeqaa8qadaqadaWdaeaapeWaaSaaa8aabaWdbiabgk HiTiaaicdacaGGUaGaaGymaiaaiEdacaaIYaGaaGynaaWdaeaapeWa aeWaa8aabaWdbmaalaaapaqaa8qacaWGdbGaamitaaWdaeaapeGaam isaiaadoeaaaaacaGLOaGaayzkaaGaaiOxaiaac6cacaaI2aGaaGio aiaaisdacaaI2aaaaaGaayjkaiaawMcaaaaaaaa@666E@
  4. Tipton Straight (Ref 7, Fig 26).
    An HCMULT is calculated using a bilinear interpolation of the curves shown here.


    Figure 5.
  5. User Specified.
GVRMULT
The flow knockdown factor due to a groove in the honeycomb.
There are two options:
  • -1: User Specified
  • 1: Based on Zimmerman (Fig. 7 in Ref 8).


    Figure 6.

    The groove width/groove depth (GW/GD) is limited in the solver to between 1 and 10. The (groove depth + clearance)/clearance ((GD+CL)/CL) is limited in the solver to between 1 and 3. Valid for Re>5000, GW/GD>2.5, but correlation uses GW/GD=1 curve also.

Choked Flow Calculation

For compressible gases, the calculated seal mass flow is compared to the mass flow for choked flow through the last tooth. If the choked flow through the last tooth is less than the calculated seal mass flow, the choked flow is used. The equations for the choked flow calculation are:(22)
m ˙ c h o k e = C d * A r e a l a s t t o o t h * P l a s t p o c k e t * f l o w _ f u n c t i o n c h o k e T t l a s t p o c k e t MathType@MTEF@5@5@+= feaahqart1ev3aqatCvAUfeBSjuyZL2yd9gzLbvyNv2CaerbuLwBLn hiov2DGi1BTfMBaeXatLxBI9gBaerbd9wDYLwzYbItLDharqqtubsr 4rNCHbGeaGqiVu0Je9sqqrpepC0xbbL8F4rqqrFfpeea0xe9Lq=Jc9 vqaqpepm0xbba9pwe9Q8fs0=yqaqpepae9pg0FirpepeKkFr0xfr=x fr=xb9adbaqaaeGaciGaaiaabeqaamaabaabaaGcbaaeaaaaaaaaa8 qaceWGTbWdayaacaWaaSbaaSqaa8qacaWGJbGaamiAaiaad+gacaWG RbGaamyzaaWdaeqaaOWdbiabg2da9maalaaapaqaa8qacaWGdbGaam izaiaacQcacaWGbbGaamOCaiaadwgacaWGHbWdamaaBaaaleaapeGa amiBaiaadggacaWGZbGaamiDaiabgkHiTiaadshacaWGVbGaam4Bai aadshacaWGObaapaqabaGcpeGaaiOkaiaadcfapaWaaSbaaSqaa8qa caWGSbGaamyyaiaadohacaWG0bGaeyOeI0IaamiCaiaad+gacaWGJb Gaam4AaiaadwgacaWG0baapaqabaGcpeGaaiOkaiaadAgacaWGSbGa am4BaiaadEhacaGGFbGaamOzaiaadwhacaWGUbGaam4yaiaadshaca WGPbGaam4Baiaad6gapaWaaSbaaSqaa8qacaWGJbGaamiAaiaad+ga caWGRbGaamyzaaWdaeqaaaGcbaWdbmaakaaapaqaa8qacaWGubGaam iDa8aadaWgaaWcbaWdbiaadYgacaWGHbGaam4CaiaadshacqGHsisl caWGWbGaam4BaiaadogacaWGRbGaamyzaiaadshaa8aabeaaa8qabe aaaaaaaa@784D@
(23)
f l o w _ f u n c t i o n c h o k e = γ R 1 + γ 1 2 γ + 1 1 γ MathType@MTEF@5@5@+= feaahqart1ev3aqatCvAUfeBSjuyZL2yd9gzLbvyNv2CaerbuLwBLn hiov2DGi1BTfMBaeXatLxBI9gBaerbd9wDYLwzYbItLDharqqtubsr 4rNCHbGeaGqiVu0Je9sqqrpepC0xbbL8F4rqqrFfpeea0xe9Lq=Jc9 vqaqpepm0xbba9pwe9Q8fs0=yqaqpepae9pg0FirpepeKkFr0xfr=x fr=xb9adbaqaaeGaciGaaiaabeqaamaabaabaaGcbaaeaaaaaaaaa8 qacaWGMbGaamiBaiaad+gacaWG3bGaai4xaiaadAgacaWG1bGaamOB aiaadogacaWG0bGaamyAaiaad+gacaWGUbWdamaaBaaaleaapeGaam 4yaiaadIgacaWGVbGaam4Aaiaadwgaa8aabeaak8qacqGH9aqpdaGc aaWdaeaapeWaaSaaa8aabaWdbiabeo7aNbWdaeaapeGaamOuaaaaaS qabaGcdaGcaaWdaeaapeWaaeWaa8aabaWdbiaaigdacqGHRaWkdaWc aaWdaeaapeGaeq4SdCMaeyOeI0IaaGymaaWdaeaapeGaaGOmaaaaai aawIcacaGLPaaapaWaaWbaaSqabeaapeWaaSaaa8aabaWdbiabeo7a NjabgUcaRiaaigdaa8aabaWdbiaaigdacqGHsislcqaHZoWzaaaaaa qabaaaaa@5A78@

Where, C d = max 1.0   a n d   H C m u l t MathType@MTEF@5@5@+= feaahqart1ev3aqatCvAUfeBSjuyZL2yd9gzLbvyNv2CaerbuLwBLn hiov2DGi1BTfMBaeXatLxBI9gBaerbd9wDYLwzYbItLDharqqtubsr 4rNCHbGeaGqiVu0Je9sqqrpepC0xbbL8F4rqqrFfpeea0xe9Lq=Jc9 vqaqpepm0xbba9pwe9Q8fs0=yqaqpepae9pg0FirpepeKkFr0xfr=x fr=xb9adbaqaaeGaciGaaiaabeqaamaabaabaaGcbaaeaaaaaaaaa8 qacaWGdbGaamizaiabg2da9iaab2gacaqGHbGaaeiEamaabmaapaqa a8qacaaIXaGaaiOlaiaaicdacaGGGcGaamyyaiaad6gacaWGKbGaai iOaiaadIeacaWGdbGaamyBaiaadwhacaWGSbGaamiDaaGaayjkaiaa wMcaaaaa@49DE@

This accounts for the additional flow area if the honeycomb cell allows the seal to flow more than a smooth surface (HCMULT > 1 if clearance is small and HC size is large).

Calculating Seal Pocket Pressure

  1. Use Saikishan Morrison Base Equation, rearranging Equation 1:(24)
    P n + 1   = P n   1 2 *   ρ n * m ˙ A n * C d n   *   Y n 2 MathType@MTEF@5@5@+= feaahqart1ev3aqatCvAUfeBSjuyZL2yd9gzLbvyNv2CaerbuLwBLn hiov2DGi1BTfMBaeXatLxBI9gBaerbd9wDYLwzYbItLDharqqtubsr 4rNCHbGeaGqiVu0Je9sqqrpepC0xbbL8F4rqqrFfpeea0xe9Lq=Jc9 vqaqpepm0xbba9pwe9Q8fs0=yqaqpepae9pg0FirpepeKkFr0xfr=x fr=xb9adbaqaaeGaciGaaiaabeqaamaabaabaaGcbaaeaaaaaaaaa8 qacaWGqbWdamaaBaaaleaapeGaamOBaiabgUcaRiaaigdaa8aabeaa kmaaCaaaleqabaWdbiaacckaaaGccqGH9aqpcaWGqbWdamaaBaaale aapeGaamOBaaWdaeqaaOWdbiaacckacqGHsisldaWcaaWdaeaapeGa aGymaaWdaeaapeGaaGOmaiaacQcacaGGGcGaeqyWdi3damaaBaaale aapeGaamOBaaWdaeqaaaaak8qacaGGQaWaaeWaa8aabaWdbmaalaaa paqaa8qaceWGTbWdayaacaaabaWdbiaadgeapaWaaSbaaSqaa8qaca WGUbaapaqabaGcpeGaaiOkaiaadoeapaWaaSbaaSqaa8qacaWGKbGa amOBaaWdaeqaaOWdbiaacckacaGGQaGaaiiOaiaadMfapaWaaSbaaS qaa8qacaWGUbaapaqabaaaaaGcpeGaayjkaiaawMcaa8aadaahaaWc beqaa8qacaaIYaaaaaaa@572E@
  2. Use Neumann base equation, rearranging Equation 6:(25)
    P n + 1 2 = P n 2     R n * T n * m ˙ A n * C d n 2 MathType@MTEF@5@5@+= feaahqart1ev3aqatCvAUfeBSjuyZL2yd9gzLbvyNv2CaerbuLwBLn hiov2DGi1BTfMBaeXatLxBI9gBaerbd9wDYLwzYbItLDharqqtubsr 4rNCHbGeaGqiVu0Je9sqqrpepC0xbbL8F4rqqrFfpeea0xe9Lq=Jc9 vqaqpepm0xbba9pwe9Q8fs0=yqaqpepae9pg0FirpepeKkFr0xfr=x fr=xb9adbaqaaeGaciGaaiaabeqaamaabaabaaGcbaaeaaaaaaaaa8 qacaWGqbWdamaaDaaaleaapeGaamOBaiabgUcaRiaaigdaa8aabaWd biaaikdaaaGccqGH9aqpcaWGqbWdamaaDaaaleaapeGaamOBaaWdae aapeGaaGOmaaaakiaacckacqGHsislcaGGGcGaamOua8aadaWgaaWc baWdbiaad6gaa8aabeaak8qacaGGQaGaamiva8aadaWgaaWcbaWdbi aad6gaa8aabeaak8qacaGGQaWaaeWaa8aabaWdbmaalaaapaqaa8qa ceWGTbWdayaacaaabaWdbiaadgeapaWaaSbaaSqaa8qacaWGUbaapa qabaGcpeGaaiOkaiaadoeapaWaaSbaaSqaa8qacaWGKbGaamOBaaWd aeqaaaaaaOWdbiaawIcacaGLPaaapaWaaWbaaSqabeaapeGaaGOmaa aaaaa@51A4@
  3. Use Compressible Flow Function

    For the Compressible Flow function, the mass flow rate across the first tooth is used to calculate the pressure ratio across the subsequent teeth (using Equation 7). At the last tooth, however, the pressure ratio is known after the tooth by tooth marching is complete for that iteration, therefore the pressure ratio is used in Equation 7 and the mass flow across last tooth is determined. At convergence, the relative difference between the mass flow across the first tooth and last tooth becomes smaller and smaller.

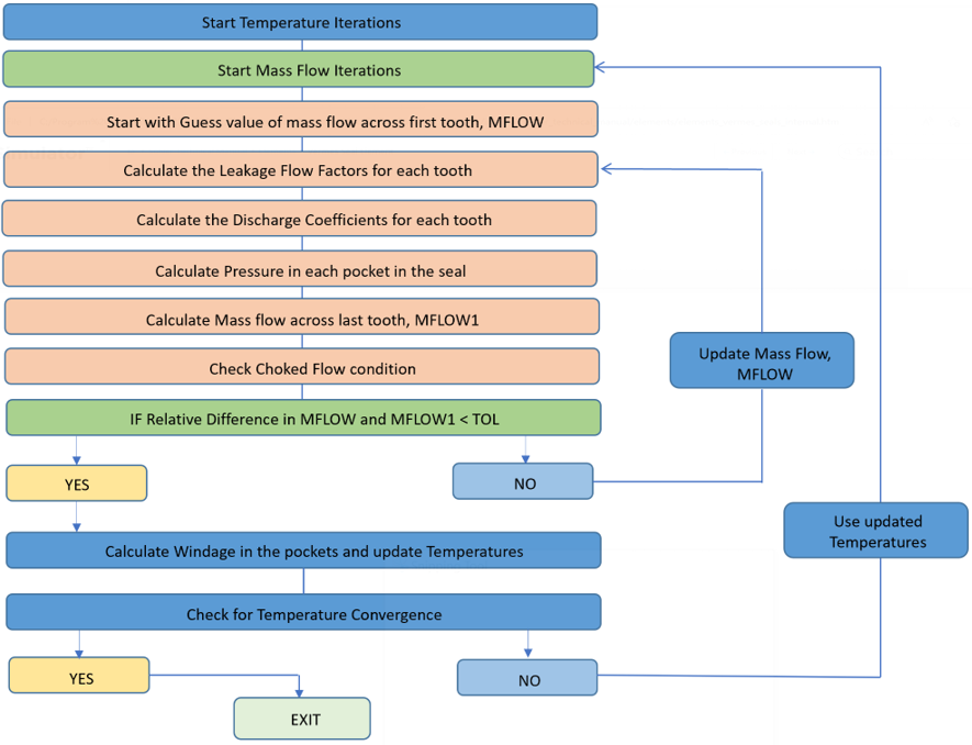
Tooth by Tooth Marching Algorithm


Figure 7.
Calculation of Seal Pocket Swirl


Lab Seal Geometry Calculations


Figure 8.
Seal with Individual Tooth Characteristics


Figure 9.


Where,(26)

(27)
R A D _ T O O T H 1 = R A D _ T I P 1 H T 1 2   MathType@MTEF@5@5@+= feaahqart1ev3aqatCvAUfeBSjuyZL2yd9gzLbvyNv2CaerbuLwBLn hiov2DGi1BTfMBaeXatLxBI9gBaerbd9wDYLwzYbItLDharqqtubsr 4rNCHbGeaGqiVu0Je9sqqrpepC0xbbL8F4rqqrFfpeea0xe9Lq=Jc9 vqaqpepm0xbba9pwe9Q8fs0=yqaqpepae9pg0FirpepeKkFr0xfr=x fr=xb9adbaqaaeGaciGaaiaabeqaamaabaabaaGcbaaeaaaaaaaaa8 qacaWGsbGaamyqaiaadseacaGGFbGaamivaiaad+eacaWGpbGaamiv aiaadIeapaWaaSbaaSqaa8qacaaIXaaapaqabaGcpeGaeyypa0Jaam OuaiaadgeacaWGebGaai4xaiaadsfacaWGjbGaamiua8aadaWgaaWc baWdbiaaigdaa8aabeaak8qacqGHsisldaWcaaWdaeaapeGaamisai aadsfapaWaaSbaaSqaa8qacaaIXaaapaqabaaakeaapeGaaGOmaaaa paWaaSbaaSqaa8qacaGGGcaapaqabaaaaa@4CD8@
(28)
R A D _ T O O T H 2 = R A D _ T I P 2 H T 2 2 MathType@MTEF@5@5@+= feaahqart1ev3aqatCvAUfeBSjuyZL2yd9gzLbvyNv2CaerbuLwBLn hiov2DGi1BTfMBaeXatLxBI9gBaerbd9wDYLwzYbItLDharqqtubsr 4rNCHbGeaGqiVu0Je9sqqrpepC0xbbL8F4rqqrFfpeea0xe9Lq=Jc9 vqaqpepm0xbba9pwe9Q8fs0=yqaqpepae9pg0FirpepeKkFr0xfr=x fr=xb9adbaqaaeGaciGaaiaabeqaamaabaabaaGcbaaeaaaaaaaaa8 qacaWGsbGaamyqaiaadseacaGGFbGaamivaiaad+eacaWGpbGaamiv aiaadIeapaWaaSbaaSqaa8qacaaIYaaapaqabaGcpeGaeyypa0Jaam OuaiaadgeacaWGebGaai4xaiaadsfacaWGjbGaamiua8aadaWgaaWc baWdbiaaikdaa8aabeaak8qacqGHsisldaWcaaWdaeaapeGaamisai aadsfapaWaaSbaaSqaa8qacaaIYaaapaqabaaakeaapeGaaGOmaaaa aaa@4B5D@
(29)
C L a v g =   C L _ T O O T H 1 +   C L _ T O O T H 2 2 MathType@MTEF@5@5@+= feaahqart1ev3aqatCvAUfeBSjuyZL2yd9gzLbvyNv2CaerbuLwBLn hiov2DGi1BTfMBaeXatLxBI9gBaerbd9wDYLwzYbItLDharqqtubsr 4rNCHbGeaGqiVu0Je9sqqrpepC0xbbL8F4rqqrFfpeea0xe9Lq=Jc9 vqaqpepm0xbba9pwe9Q8fs0=yqaqpepae9pg0FirpepeKkFr0xfr=x fr=xb9adbaqaaeGaciGaaiaabeqaamaabaabaaGcbaaeaaaaaaaaa8 qacaWGdbGaamita8aadaWgaaWcbaWdbiaadggacaWG2bGaam4zaaWd aeqaaOWdbiabg2da9iaacckadaWcaaWdaeaapeGaam4qaiaadYeaca GGFbGaamivaiaad+eacaWGpbGaamivaiaadIeapaWaaSbaaSqaa8qa caaIXaaapaqabaGcpeGaey4kaSIaaiiOaiaadoeacaWGmbGaai4xai aadsfacaWGpbGaam4taiaadsfacaWGibWdamaaBaaaleaapeGaaGOm aaWdaeqaaaGcbaWdbiaaikdaaaaaaa@4FAE@
Use the following to calculate the seal “rotor” surface area:(30)
α 1 = A N 1 2 + S L 1 MathType@MTEF@5@5@+= feaahqart1ev3aqatCvAUfeBSjuyZL2yd9gzLbvyNv2CaerbuLwBLn hiov2DGi1BTfMBaeXatLxBI9gBaerbd9wDYLwzYbItLDharqqtubsr 4rNCHbGeaGqiVu0Je9sqqrpepC0xbbL8F4rqqrFfpeea0xe9Lq=Jc9 vqaqpepm0xbba9pwe9Q8fs0=yqaqpepae9pg0FirpepeKkFr0xfr=x fr=xb9adbaqaaeGaciGaaiaabeqaamaabaabaaGcbaaeaaaaaaaaa8 qacqaHXoqypaWaaSbaaSqaa8qacaaIXaaapaqabaGcpeGaeyypa0Za aSaaa8aabaWdbiaadgeacaWGobWdamaaBaaaleaapeGaaGymaaWdae qaaaGcbaWdbiaaikdaaaGaey4kaSIaam4uaiaadYeapaWaaSbaaSqa a8qacaaIXaaapaqabaaaaa@413B@
(31)
α 2 = A N 2 2 S L 2 MathType@MTEF@5@5@+= feaahqart1ev3aqatCvAUfeBSjuyZL2yd9gzLbvyNv2CaerbuLwBLn hiov2DGi1BTfMBaeXatLxBI9gBaerbd9wDYLwzYbItLDharqqtubsr 4rNCHbGeaGqiVu0Je9sqqrpepC0xbbL8F4rqqrFfpeea0xe9Lq=Jc9 vqaqpepm0xbba9pwe9Q8fs0=yqaqpepae9pg0FirpepeKkFr0xfr=x fr=xb9adbaqaaeGaciGaaiaabeqaamaabaabaaGcbaaeaaaaaaaaa8 qacqaHXoqypaWaaSbaaSqaa8qacaaIYaaapaqabaGcpeGaeyypa0Za aSaaa8aabaWdbiaadgeacaWGobWdamaaBaaaleaapeGaaGOmaaWdae qaaaGcbaWdbiaaikdaaaGaeyOeI0Iaam4uaiaadYeapaWaaSbaaSqa a8qacaaIYaaapaqabaaaaa@4149@
(32)
y 1 = H T cos α 1 MathType@MTEF@5@5@+= feaahqart1ev3aqatCvAUfeBSjuyZL2yd9gzLbvyNv2CaerbuLwBLn hiov2DGi1BTfMBaeXatLxBI9gBaerbd9wDYLwzYbItLDharqqtubsr 4rNCHbGeaGqiVu0Je9sqqrpepC0xbbL8F4rqqrFfpeea0xe9Lq=Jc9 vqaqpepm0xbba9pwe9Q8fs0=yqaqpepae9pg0FirpepeKkFr0xfr=x fr=xb9adbaqaaeGaciGaaiaabeqaamaabaabaaGcbaaeaaaaaaaaa8 qacaWG5bWdamaaBaaaleaapeGaaGymaaWdaeqaaOWdbiabg2da9maa laaapaqaa8qacaWGibGaamivaaWdaeaapeGaae4yaiaab+gacaqGZb WaaeWaa8aabaWdbiabeg7aH9aadaWgaaWcbaWdbiaaigdaa8aabeaa aOWdbiaawIcacaGLPaaaaaaaaa@427F@
(33)
y 2 = H T cos α 2 MathType@MTEF@5@5@+= feaahqart1ev3aqatCvAUfeBSjuyZL2yd9gzLbvyNv2CaerbuLwBLn hiov2DGi1BTfMBaeXatLxBI9gBaerbd9wDYLwzYbItLDharqqtubsr 4rNCHbGeaGqiVu0Je9sqqrpepC0xbbL8F4rqqrFfpeea0xe9Lq=Jc9 vqaqpepm0xbba9pwe9Q8fs0=yqaqpepae9pg0FirpepeKkFr0xfr=x fr=xb9adbaqaaeGaciGaaiaabeqaamaabaabaaGcbaaeaaaaaaaaa8 qacaWG5bWdamaaBaaaleaapeGaaGOmaaWdaeqaaOWdbiabg2da9maa laaapaqaa8qacaWGibGaamivaaWdaeaapeGaae4yaiaab+gacaqGZb WaaeWaa8aabaWdbiabeg7aH9aadaWgaaWcbaWdbiaaikdaa8aabeaa aOWdbiaawIcacaGLPaaaaaaaaa@4281@
(34)
x = P T p k t W T 2 H T 1 * tan α 1 H T 2 * tan α 2 MathType@MTEF@5@5@+= feaahqart1ev3aqatCvAUfeBSjuyZL2yd9gzLbvyNv2CaerbuLwBLn hiov2DGi1BTfMBaeXatLxBI9gBaerbd9wDYLwzYbItLDharqqtubsr 4rNCHbGeaGqiVu0Je9sqqrpepC0xbbL8F4rqqrFfpeea0xe9Lq=Jc9 vqaqpepm0xbba9pwe9Q8fs0=yqaqpepae9pg0FirpepeKkFr0xfr=x fr=xb9adbaqaaeGaciGaaiaabeqaamaabaabaaGcbaaeaaaaaaaaa8 qacaWG4bGaeyypa0JaamiuaiaadsfapaWaaSbaaSqaa8qacaWGWbGa am4Aaiaadshaa8aabeaak8qacqGHsislcaWGxbGaamiva8aadaWgaa WcbaWdbiaaikdaa8aabeaak8qacqGHsislcaWGibGaamiva8aadaWg aaWcbaWdbiaaigdaa8aabeaak8qacaGGQaGaciiDaiaacggacaGGUb WaaeWaa8aabaWdbiabeg7aH9aadaWgaaWcbaWdbiaaigdaa8aabeaa aOWdbiaawIcacaGLPaaacqGHsislcaWGibGaamiva8aadaWgaaWcba Wdbiaaikdaa8aabeaak8qacaGGQaGaaeiDaiaabggacaqGUbWaaeWa a8aabaWdbiabeg7aH9aadaWgaaWcbaWdbiaaikdaa8aabeaaaOWdbi aawIcacaGLPaaaaaa@5854@
Surface area per pocket: (35)

Surface area for all pockets: (36)
A r s _ t o t a l = 1 n u m   p k t A r s MathType@MTEF@5@5@+= feaahqart1ev3aqatCvAUfeBSjuyZL2yd9gzLbvyNv2CaerbuLwBLn hiov2DGi1BTfMBaeXatLxBI9gBaerbd9wDYLwzYbItLDharqqtubsr 4rNCHbGeaGqiVu0Je9sqqrpepC0xbbL8F4rqqrFfpeea0xe9Lq=Jc9 vqaqpepm0xbba9pwe9Q8fs0=yqaqpepae9pg0FirpepeKkFr0xfr=x fr=xb9adbaqaaeGaciGaaiaabeqaamaabaabaaGcbaaeaaaaaaaaa8 qacaWGbbWdamaaBaaaleaapeGaamOCaiaadohacaGGFbGaamiDaiaa d+gacaWG0bGaamyyaiaadYgaa8aabeaak8qacqGH9aqpdaGfWbqabS WdaeaapeGaaGymaaWdaeaapeGaamOBaiaadwhacaWGTbGaaiiOaiaa dchacaWGRbGaamiDaaqdpaqaa8qacqGHris5aaGccaWGbbWdamaaBa aaleaapeGaamOCaiaadohaa8aabeaaaaa@4D3F@
The labyrinth seal “stator” surface area is calculated using the following:(37)
P s t a t _ p k t = P T MathType@MTEF@5@5@+= feaahqart1ev3aqatCvAUfeBSjuyZL2yd9gzLbvyNv2CaerbuLwBLn hiov2DGi1BTfMBaeXatLxBI9gBaerbd9wDYLwzYbItLDharqqtubsr 4rNCHbGeaGqiVu0Je9sqqrpepC0xbbL8F4rqqrFfpeea0xe9Lq=Jc9 vqaqpepm0xbba9pwe9Q8fs0=yqaqpepae9pg0FirpepeKkFr0xfr=x fr=xb9adbaqaaeGaciGaaiaabeqaamaabaabaaGcbaaeaaaaaaaaa8 qacaWGqbWdamaaBaaaleaapeGaam4CaiaadshacaWGHbGaamiDaiaa c+facaWGWbGaam4Aaiaadshaa8aabeaak8qacqGH9aqpcaWGqbGaam ivaaaa@41A2@
Surface area per pocket: (38)
A s s = 2 * π * R a d s t a t * P s t a t _ p k t MathType@MTEF@5@5@+= feaahqart1ev3aqatCvAUfeBSjuyZL2yd9gzLbvyNv2CaerbuLwBLn hiov2DGi1BTfMBaeXatLxBI9gBaerbd9wDYLwzYbItLDharqqtubsr 4rNCHbGeaGqiVu0Je9sqqrpepC0xbbL8F4rqqrFfpeea0xe9Lq=Jc9 vqaqpepm0xbba9pwe9Q8fs0=yqaqpepae9pg0FirpepeKkFr0xfr=x fr=xb9adbaqaaeGaciGaaiaabeqaamaabaabaaGcbaaeaaaaaaaaa8 qacaWGbbWdamaaBaaaleaapeGaam4Caiaadohaa8aabeaak8qacqGH 9aqpcaaIYaGaaiOkaiabec8aWjaacQcacaWGsbGaamyyaiaadsgapa WaaSbaaSqaa8qacaWGZbGaamiDaiaadggacaWG0baapaqabaGcpeGa aiOkaiaadcfapaWaaSbaaSqaa8qacaWGZbGaamiDaiaadggacaWG0b Gaai4xaiaadchacaWGRbGaamiDaaWdaeqaaaaa@4E71@
Where,(39)
R a d s t a t = R A D _ T O O T H 1 +   R A D _ T O O T H 2 2 + C L a v g MathType@MTEF@5@5@+= feaahqart1ev3aqatCvAUfeBSjuyZL2yd9gzLbvyNv2CaerbuLwBLn hiov2DGi1BTfMBaeXatLxBI9gBaerbd9wDYLwzYbItLDharqqtubsr 4rNCHbGeaGqiVu0Je9sqqrpepC0xbbL8F4rqqrFfpeea0xe9Lq=Jc9 vqaqpepm0xbba9pwe9Q8fs0=yqaqpepae9pg0FirpepeKkFr0xfr=x fr=xb9adbaqaaeGaciGaaiaabeqaamaabaabaaGcbaaeaaaaaaaaa8 qacaWGsbGaamyyaiaadsgapaWaaSbaaSqaa8qacaWGZbGaamiDaiaa dggacaWG0baapaqabaGcpeGaeyypa0ZaaeWaa8aabaWdbmaalaaapa qaa8qacaWGsbGaamyqaiaadseacaGGFbGaamivaiaad+eacaWGpbGa amivaiaadIeapaWaaSbaaSqaa8qacaaIXaaapaqabaGcpeGaey4kaS IaaiiOaiaadkfacaWGbbGaamiraiaac+facaWGubGaam4taiaad+ea caWGubGaamisa8aadaWgaaWcbaWdbiaaikdaa8aabeaaaOqaa8qaca aIYaaaaaGaayjkaiaawMcaaiabgUcaRiaadoeacaWGmbWdamaaBaaa leaapeGaamyyaiaadAhacaWGNbaapaqabaaaaa@597E@
Surface area for all pockets: (40)
A s s _ t o t a l = 1 n u m   p k t A s s MathType@MTEF@5@5@+= feaahqart1ev3aaatCvAUfeBSjuyZL2yd9gzLbvyNv2CaerbuLwBLn hiov2DGi1BTfMBaeXatLxBI9gBaerbd9wDYLwzYbItLDharqqtubsr 4rNCHbGeaGqiVu0Je9sqqrpepC0xbbL8F4rqqrFfpeea0xe9Lq=Jc9 vqaqpepm0xbba9pwe9Q8fs0=yqaqpepae9pg0FirpepeKkFr0xfr=x fr=xb9adbaqaaeGaciGaaiaabeqaamaabaabaaGcbaaeaaaaaaaaa8 qacaWGbbWdamaaBaaaleaapeGaam4CaiaadohacaGGFbGaamiDaiaa d+gacaWG0bGaamyyaiaadYgaa8aabeaak8qacqGH9aqpdaGfWbqabS Wdaeaaaeaaa0qaa8qadaaeWaqaaiaadgeapaWaaSbaa4qaa8qacaWG ZbGaam4CaaWdaeqaaaWdbeaacaaIXaaabaGaamOBaiaadwhacaWGTb GaaiiOaiaadchacaWGRbGaamiDaaqdcqGHris5aaaaaaa@4D5E@

Sultanian Friction (ref 9)

Rotor Surface: (41)
F R = 0.070 * β 0.65 R e 0.2 * β X K 0.65 MathType@MTEF@5@5@+= feaahqart1ev3aqatCvAUfeBSjuyZL2yd9gzLbvyNv2CaerbuLwBLn hiov2DGi1BTfMBaeXatLxBI9gBaerbd9wDYLwzYbItLDharqqtubsr 4rNCHbGeaGqiVu0Je9sqqrpepC0xbbL8F4rqqrFfpeea0xe9Lq=Jc9 vqaqpepm0xbba9pwe9Q8fs0=yqaqpepae9pg0FirpepeKkFr0xfr=x fr=xb9adbaqaaeGaciGaaiaabeqaamaabaabaaGcbaaeaaaaaaaaa8 qacaWGgbWdamaaBaaaleaapeGaamOuaaWdaeqaaOWdbiabg2da9maa laaapaqaa8qacaaIWaGaaiOlaiaaicdacaaI3aGaaGimaiaacQcada abdaWdaeaapeGaeqOSdigacaGLhWUaayjcSdWdamaaCaaaleqabaWd biaaicdacaGGUaGaaGOnaiaaiwdaaaaak8aabaWdbiaadkfacaWGLb WdamaaCaaaleqabaWdbiaaicdacaGGUaGaaGOmaaaakiaacQcadaab daWdaeaapeGaeqOSdiMaeyOeI0IaamiwaiaadUeaaiaawEa7caGLiW oapaWaaWbaaSqabeaapeGaaGimaiaac6cacaaI2aGaaGynaaaaaaaa aa@5590@
Stator Surface: (42)
F S = 0.063 R e 0.2 * X K 0.13 MathType@MTEF@5@5@+= feaahqart1ev3aqatCvAUfeBSjuyZL2yd9gzLbvyNv2CaerbuLwBLn hiov2DGi1BTfMBaeXatLxBI9gBaerbd9wDYLwzYbItLDharqqtubsr 4rNCHbGeaGqiVu0Je9sqqrpepC0xbbL8F4rqqrFfpeea0xe9Lq=Jc9 vqaqpepm0xbba9pwe9Q8fs0=yqaqpepae9pg0FirpepeKkFr0xfr=x fr=xb9adbaqaaeGaciGaaiaabeqaamaabaabaaGcbaaeaaaaaaaaa8 qacaWGgbWdamaaBaaaleaapeGaam4uaaWdaeqaaOWdbiabg2da9maa laaapaqaa8qacaaIWaGaaiOlaiaaicdacaaI2aGaaG4maaWdaeaape GaamOuaiaadwgapaWaaWbaaSqabeaapeGaaGimaiaac6cacaaIYaaa aOGaaiOkamaaemaapaqaa8qacaWGybGaam4saaGaay5bSlaawIa7a8 aadaahaaWcbeqaa8qacaaIWaGaaiOlaiaaigdacaaIZaaaaaaaaaa@4A2D@
Calculation of Seal Windage Temperature Rise


Seal Pocket Heat Transfer

In addition to the fluid temperature change due to windage, the fluid temperature can also change due to the fluid convection to the pocket surface. The convection Q is applied at each pocket. The typical convection heat transfer equation is used:(43)
q convection =HTC*Area* T surf T fluid rel MathType@MTEF@5@5@+= feaahqart1ev3aqatCvAUfeBSjuyZL2yd9gzLbvyNv2CaerbuLwBLn hiov2DGi1BTfMBaeXatLxBI9gBaerbd9wDYLwzYbItLDharqqtubsr 4rNCHbGeaGqiVu0Je9sqqrpepC0xbbL8F4rqqrFfpeea0xe9Lq=Jc9 vqaqpepm0xbba9pwe9Q8fs0=yqaqpepae9pg0FirpepeKkFr0xfr=x fr=xb9adbaqaaeGaciGaaiaabeqaamaabaabaaGcbaaeaaaaaaaaa8 qacaWGXbWdamaaBaaaleaapeGaam4yaiaad+gacaWGUbGaamODaiaa dwgacaWGJbGaamiDaiaadMgacaWGVbGaamOBaaWdaeqaaOWdbiabg2 da9iaadIeacaWGubGaam4qaiaacQcacaWGbbGaamOCaiaadwgacaWG HbGaaiOkamaabmaapaqaa8qacaWGubWdamaaBaaaleaapeGaam4Cai aadwhacaWGYbGaamOzaaWdaeqaaOWdbiabgkHiTiaadsfapaWaaSba aSqaa8qacaWGMbGaamiBaiaadwhacaWGPbGaamizaiaacckacaWGYb GaamyzaiaadYgaa8aabeaaaOWdbiaawIcacaGLPaaaaaa@5AEB@

HTC = heat transfer coefficient that is user-defined or calculated by the correlation.

Area = pocket surface area.

Tsurf = the surface temperature (user-defined).

Tfluid rel = the relative fluid total temperature, adjusted for fluid and surface rotation.

Labyrinth Seal TbT Element Output

Output is saved to the *.res file. Use the Output Control panel to control the output units.


Figure 10.
Name Description Units ENG,SI
SEAL_POSITIVE_FLOW_DIRECTION The positive flow direction through the seal.

1: Axial direction for the positive flow is assumed to be the direction defined by THETA = 0, PHI = 0.

-1: Axial direction for positive flow is assumed to be the direction defined by THETA = 180, PHI = 0.

 
PRESSURE Static pressure in every pocket in the seal is output in the form of a table in a *.res file. Psi, MPa
TEMPERATURE Total temperature in every pocket in the seal is output in the form of a table in a *.resfile. 0F, K
RHO Density in every pocket in the seal is output in the form of a table in a *.res file. lbm/ft3, kg/m3
TOOTH Seal tooth type (STRAIGHT or SLANT). None
CL Seal clearance for every tooth is provided in the form of a table in a *.res file. Inch,mm
AREA Seal geometric flow area for every tooth is provided in the form of a table in a *.res file. Inch2, mm2
RAD Nominal seal radius. Distance from engine centerline to the seal tooth tip. Inch,m
WT Axial width of seal tooth tip. Inch,mm
PT Seal axial pitch. Inch,mm
NO_TEETH Number of seal teeth. (number)
HT Seal tooth height.

This variable influences only the windage calculated for a rotating seal.

Inch,mm
TYPE Pocket type, either STRAIGHT or STEPPED as identified by the solver. -
K/E_RPM Rotational speed of the rotor surface. rev/min
LAND_RPM Rotational speed of the land surface. Also referred to as “stator”. rev/min
DT Absolute total temperature rise across the seal. degF,k
TEX Absolute total temperature at the exit of the seal. degF,k
XKABS_IN Swirl ratio entering the seal. Swirl in the absolute frame of reference. None
XKABS_OUT Swirl ratio exiting the seal. Swirl in the absolute frame of reference. None
ASR_TOTAL Rotor surface area. In^2,m^2
ASS_TOTAL Stator(aka Land) surface area. In^2,m^2
DH_POCKET Hydraulic diameter of the seal pockets. Assume each pocket is same. Inch,mm
KFAC Calculated clearance factor. None
KEMULT Calculated kinetic energy carryover factor. None
HCMULT Calculated Honeycomb Flow knockdown factor. None
SLMULT Calculated slanted tooth flow knockdown factor. None
Name Description Units ENG,SI
Expansion Factor Expansion factor across every tooth for compressible flows. -
XKrel Swirl ratio in each pocket. Swirl relative to the land, which is usually stationary. If the land is stationary XKrel is in the absolute frame of reference. None
WIND. Windage in each pocket. BTU/s,W
ReynR Reynolds number relative to the rotor surface. None
FricFannR Fanning Friction factor on the rotor surface. None
ReynS Reynolds number relative to the stator surface. None
FricFannS Fanning Friction factor on the stator surface. None
MACH NO. The Mach number of the flow in every tooth gap. Based on physical area times HCMULT if greater than 1.0. None
Re Reynolds number of the flow in the tooth gap. None

Labyrinth Seal TbT Validation

The labyrinth seal tooth by tooth results were compared to results from Tipton et al. (ref 7).

There are 705 labyrinth seal cases with a wide range of geometries and operating conditions.

Geometries
Number of teeth: 1, 3, 4, 5, 6, 10, 18

Step Height(in): -0.12, 0, +0.12

Honeycomb (in): Solid, 1/32, 1/16, 1/8

Tooth Slant Angle (deg): 0, 20, 40, 42.5

Tooth Wedge Angle (deg): 0, 10, 14, 15, 19

Tooth Spacing (in): 0.1, 0.177, 0.179, 0.25, 0.30, 0.354, 0.378, 0.626

Tooth Height (in): 0.1, 0.126, 0.135, 0.17, 0.25, 0.5

Tooth Tip Radius (in): 2.0, 2.26, 3.0, 3.36, 5.0, 7.63

Clearance (in): 0.004, to 0.061

Geometry Ratios
Pitch/Clearance: 4 to 156

Width/Clearance: 0.25 to 62.75

Width/Pitch: 0.031 to 0.67

Width/Honeycomb Size: 0.08 to 0.48

Clearance/Honeycomb Size: 0.04 to 0.65

Operating Conditions
Pressure Ratio: 1.04 to 6.8

Rotor Speed (RPM): 0, 13000, 20000, 30000

Element Leakage Flow Factor Settings


Figure 11.


Figure 12.
Statistics of the comparison based on:(44)
%   E r r o r = F S   F l o w T e s t   F l o w T e s t   F l o w * 100 MathType@MTEF@5@5@+= feaahqart1ev3aqatCvAUfeBSjuyZL2yd9gzLbvyNv2CaerbuLwBLn hiov2DGi1BTfMBaeXatLxBI9gBaerbd9wDYLwzYbItLDharqqtubsr 4rNCHbGeaGqiVu0Je9sqqrpepC0xbbL8F4rqqrFfpeea0xe9Lq=Jc9 vqaqpepm0xbba9pwe9Q8fs0=yqaqpepae9pg0FirpepeKkFr0xfr=x fr=xb9adbaqaaeGaciGaaiaabeqaamaabaabaaGcbaaeaaaaaaaaa8 qacaGGLaGaaiiOaiaadweacaWGYbGaamOCaiaad+gacaWGYbGaeyyp a0ZaaSaaa8aabaWdbiaadAeacaWGtbGaaiiOaiaadAeacaWGSbGaam 4BaiaadEhacqGHsislcaWGubGaamyzaiaadohacaWG0bGaaiiOaiaa dAeacaWGSbGaam4BaiaadEhaa8aabaWdbiaadsfacaWGLbGaam4Cai aadshacaGGGcGaamOraiaadYgacaWGVbGaam4DaaaacaGGQaGaaGym aiaaicdacaaIWaaaaa@591D@
Avg Mean Max Min Std_dev Count Within +/10% Within +/20%
10% 6% 59% -30% 14% 705 459 632
459 out of 705 test cases match within 10%.

Labyrinth Seal Tooth by Tooth References

  1. Vermes, Geza, “A Fluid Mechanics Approach to the Labyrinth Seal Leakage Problem,” Transactions of the ASME, Journal of Engineering for Power, April 1961, pp161-169.
  2. Suryanarayanan, S & Morrison G.L “Labyrinth Seal Discharge Coefficient for Rectangular Cavities”, ASME 2009.
  3. K.J. Bell & O.P. Bergelin, "Flow Through Annular Orifices", ASME 1957.
  4. Schramm V., Willenborg K., Kim S., Wittig S., “Influence of a Honeycomb Facing on the Flow Through a Stepped Labyrinth Seal” ASME 2002.
  5. Stocker,H. L., 1978, ‘‘Determining and Improving Labyrinth Seal Performance in Current and Advanced High Performance Gas Turbines,’’ AGARD CP273.
  6. McGreehan W.F., & Ko S.H.,1989, “Power Dissipation in Smooth and Honeycomb Labyrinth Seals” ASME Paper No 89-FT-220.
  7. Tipton D.L., Scott T.E, Vogel R.E., 1986, “Labyrinth Seal Analysis. Volume 3. Analytical and Experimental Development of a Design Model for Labyrinth Seals” AFWAL-TR-85-2103.
  8. Zimmermann H., Wolff K. H., “Air System Correlations Part 1: Labyrinth Seals” ASME 98-GT-206.
  9. Bijay K. Sultanian, “Gas Turbines – Internal Flow Systems Modeling”, Cambridge Aerospace series, 2018, ISBN 978-1-107-17009-4.
  10. Eldin, A. M. G., “Leakage and Rotordynamic Effects of Pocket Damper Seals and See-Through Labyrinth Seals”, Texas A&M Dissertation, 2007.