Altair HyperMesh 2023 リリースノート
空力弾性
新機能
OptiStructをサポート用にCAERO2およびPAERO2カードをサポート。これには、I/O、コンテキストGUI、ブラウザの一覧表示と操作を含が含まれます。
機能強化
構造と空力弾性モジュール間における重複要素IDをサポートしました。メッシュ作成時に作成されたAeroコンポーネントと要素は、常にデータベースに追加されます。No gap ID fillingが追加されました。
解決された問題点
- 形状寸法が数値的に非常に小さい場合に空力弾性メッシングが正しく実行されない問題。
- 空力弾性データをインクルードファイルでインポートできなかった問題。
API
- HyperMeshパネルAPI
- HyperMeshパネルは、関連するすべてのAPIコマンドとコマンドオプションとともに完全に削除されました。詳細は、HyperMeshリファレンスガイドの API Programmer's Guideに記載されています。
- hm_framework コマンドの変更
- hm_frameworkコマンドオプションaddpanelとdrawpanelを使用する場合、コマンドに供給されるTkフレームは空でなければなりません。
詳細および変更点、新機能、強化点の全リストについては、HyperMesh Reference Guideの 2023 API Programmer’s Guideを参照してください。
ブラウザ
新機能
- カードエディター
- 新しいエンティティエディター形式のカードエディターでは、ソルバーデック形式のソルバーエンティティの編集機能が強化されています。
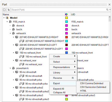
- 階層ブラウザからCSV/HTMLへのエクスポート
- ブラウザデータをCSVまたはHTML形式でレポートとしてエクスポートする機能が、すべての階層ブラウザでサポートされるようになりました。これにより、さまざまなブラウザビューからデータを抽出し、共有可能な形式で保存することができます。
機能強化
- ブラウザ / アイドルセレクター同期
- ブラウザとアイドルセレクター間の双方向同期により、両者は常に同期されます。
- Card Image/Configカラム
- Card ImageまたはConfig(特定のエンティティタイプによる)は、カードイメージまたはコンフィグレーションに基づいてエンティティをレビューまたは選択するために、それぞれのエンティティブラウザおよび 拡張選択ダイアログにデフォルトで追加されます。
既知の問題点
- エンティティがフィルターされたブラウザリストから削除されても、エンティティエディタはクリアされない。
- モデルの読み込み時、作成(Create)メニューのキーワードリストがエンティティビューから削除される。
解決された問題点
- Equationsブラウザを開く際のパフォーマンスの問題。
- Loadsフォルダー上でコンテキストメニューを呼び出す際のパフォーマンスの問題。
- 荷重ステップを非表示にしても、参照されている荷重/荷重コレクターが非表示されない。
- 拡張選択ダイアログにCard Imageカラムがない。
- Mass Summary ツールからのデータエクスポート(*.csv)が不完全となる問題。
- Referencesブラウザを起動すると、要素が暗くなる。
- IDによる名前の変更では、IDが入力されていない場合でも、そのIDが考慮される。
評価
解決された問題点
- JointLoadメソッド内の順序のないポイントに関する重大な問題。
- designpoint ID(ファスナー)が増加しない順序でdesignpointセットに入力された場合、誤った結果が得られる。
- Method Contouringツールの問題。
- Method Contouringツールで、"Critical ply id"と "Critical material id"のコンターが描けなかった問題(2022.3で確認されていました)。
- Method Contouringツールのレイヤーリストのフィルターは、すべてのユースケースに対して再び入力される問題(2022.3で確認されていました)。
複合材
新機能
- Composite Stressツールボックス
- Composite Stressツールボックスを使用すると、コンタープロットでモデルの後処理を行うことができます。
機能強化
- Composite Stressツールボックス
- 工学定数には面外せん断特性が含まれます。

図 4. - 射出成形金型マッピング
- OptiStructプロファイルにシェル要素マッピングのサポートが追加されました。
既知の問題点
- Composite Stressツールボックス
- 合成荷重ケースはまだサポートされていません。
解決された問題点
- Composite Stressツールボックス
- すべての解析は、単一のDRAPEエントリではなく、完全なDRAPEテーブル情報(nスライス)を利用します。
- Certification - モデルコンターツール
- 以前のマイナーリリースで問題のあったMethod Contouringツールでの“Critical ply id”と“Critical material id”のコンターの表示が解決され、再び使用できるようになりました。
コネクター
新機能
- apply massパネルに代わるapply mass controllerが追加されました。

機能強化
- Metal Clip機能強化
-
- ホール節点を決定するオプションが追加されました。
- 円筒形の選択範囲を水平方向にオフセットするオプションが追加されました。
- Stitch HLの機能強化
-
- Stitch HLは2つ以上のリンクを持つことができるようになりました。
- Stitch HLは、追加(吸収)時に節点の選択が可能です。
- HAZサイズは板厚に依存するようになりました。
- Stitch HLが分割できるようになりました。
- その他の機能強化
-
- CWELDとCFASTのリアライゼーションに対する細かな改良がおこなわれました。
- Absorbがリンクタイプとして要素と節点をサポートするようになりました。
- Absorbは、要素タイプの変更をサポートするcore configsに対して要素タイプを正しく割り当てます。
- RBE3 Connectコネクトツールは選択を保持します。
- 再構築(Rebuild )オプションが、"After Imprint"と"Unrealize Remesh or Rebuild"属性の各種コンフィグレーションでデフォルトとして設定されるようになりました。
- xMCFが溶接データベースファイルをサポートします。
- コネクターコントロールファイルは Absorb GUI からも自動的に読み込まれます。
- Huth/Rutman FormulationのMAT8とPSHELLは複合材として計算されるようになりました。
- CFAST要素システムがHuthリアライゼーションで利用可能になりました。
解決された問題点
- 一部のブラインドドリル穴が認識されない。
- コネクターを実現または吸収する際のクラッシュに関する問題。
- PSOLIDがコネクターの最初のリンクである場合の問題。
設計探索
新機能
- HWセッションファイルからの応答作成
- この機能は、HyperWorks 2022.3リリースで追加された一般応答作成機能をベースにしています。この機能拡張により、HyperWorksセッション内で応答と目標を定義し、設計探索のエクスプローラーに追加して使用することができます。HyperWorksセッションのTableViewクライアント内で、プロット、アニメーション、および対応する計算に基づいて評価できるあらゆる応答を定義し、使用することができます。
- 設計変数リンクの自動作成
- 形状マッチングAIを使用することで、探索設計変数から対称的に一致するパートを自動的にリンクさせることができ、これまで費やしていた時間と労力を節約し、潜在的な人為的ミスをなくすことができます。プレビュー機能により、リンクが作成される前に、一致するパートを視覚的にプレビューすることができます。
- Curve Prediction
- 応答カーブのリアルタイム予測を見ることができるようになりました。設計変数値のスライダーを動かすと、現在のスライダー値に従って予測曲線が更新されます。すでに利用可能な既存のスカラー予測やフィールド予測に加え、新しいカーブ予測が追加されたことで、設計探索は予測ツール一式をサポートするようになりました。

図 5. - ExpertAI
- ExpertAIは、HyperWorks 2022.3の設計探索に追加されたクラスタリングツールを使用し、最適化の制約条件としてクラスタを活用することができます。ExpertAIのワークフローは、設計が最適であるだけでなく、特定の変形モードなど、最適化だけでは保証できないような望ましい基準値に適合していることを認識することを可能にします。
拡張機能
主な特長
- 新規に追加された拡張機能の自動読み込み
機能強化
- 拡張機能の自動読み込み
- 拡張機能は、アプリケーションの起動時に "extends "エントリーを使用して自動ロードされるか、環境変数
HWX_PLUGINSで読み込まれます。
既知の問題点
- リボン、ツールバー、メニューのようなGUIアクセスポイントが利用できない場合でも、異なるプロファイルに読み込まれた拡張機能を表示するには、各プロファイルに少なくとも1つのエントリが読み込まれている必要があります。 以下の例は、空のHyperMeshおよびHyperViewプロファイルと(ダミーの)エントリーリソースを示しています。将来のバージョンでは、これらのプロファイルに読み込まれている拡張機能を表示するために、このエントリは必要なくなります。

図 7.
解決された問題点
- "displayName" "が "name "と同じではなくなりました。
Fields
機能強化
- 対流マッピングの更新
- 対流マッピングは、新しいOptiStruct CONVG荷重エンティティを活用するようになり、大規模モデルのリアライゼーションが大幅に高速化されました。
- 力のマッピングの高速化
- フォースバランス法の改良により、信頼性が向上し、大規模モデルでのリアライゼーション時間が短縮されました。
解決された問題点
- 繰り返しのリアライゼーションでスケールファクターが2回適用される問題。
- トレランスが更新されない。
- リアライゼーションダイアログのパートをクリックした際のアプリケーションエラー。
全般
新機能
- キーボードショートカットエディター
- 新しい キーボードショートカットエディターを使って、HyperMeshのショートカットを設定できるようになりました。ビュー(View)メニューからアクセスして、既存のショートカットの確認、編集、および新しいショートカットの作成が可能です。ショートカットは、登録されたアプリケーションツールや関数のリストだけでなく、独自に作成されたPythonスクリプトやTclスクリプトにも割り当てることができます。

図 8. - 位置ツール
- 移動ツールに新たに位置モードが追加されました。このモードでは、1つ、2つ、または3つのソースとターゲットの位置ペアを選んで、選択したエンティティを配置することができます。ソース位置は開始基準点を表し、変換を生成するために対応するターゲットとマッチングされます。

図 9. - 計算ワークフロー
- 新しいCOGとMOI計算オプションが追加されました:
- ローカル座標系で値を計算されます。
- 座標系中心(COG)周りのMOIを計算します。
- COGとMOIの計算において、集中質量を考慮(RadiossとLS-DYNAプロファイルでのみ有効)します。

図 10.
図 11. - クイックアドバンスト選択メニュー(Alt+選択)
- カンマ( , )キーでアクセスできる新しいクイックメニューで、現在の選択範囲のアクティブなクイックアドバンスト選択方法(Alt+選択)を切り替えることができるようになりました。この機能のショートカットは、新しい キーボードショートカットエディターでも設定可能です。

図 12. - リボンヒント
- 複数のピックターゲットを持つツールや、セカンダリボンを開くツールを識別するためのリボンヒントが追加されました。ツールのアイコンとラベルの間に表示される小さなインジケーターです。ドット(.)の数はツール内の選択ターゲットの数を表します。ツールにカーソルを合わせるまで表示されないものもあります。

図 13.
機能強化
- 呼び出し速度が改善されました。
- グラフィックス / GUI(メニュー、ガイドバー、ダイアログ、モデル操作など)とユーザーとのインタラクションにおける全般的なパフォーマンスの向上。
- 以下の選択アクションのデフォルトショートカットの割り当てが変更されました:
- アドバンスト選択(設定可能):ピリオド(.)
- クイックアドバンスト選択メニュー(設定可能):カンマ( , )
- 選択検索(エンティティエディターのみ、設定不可):フォワードスラッシュ ( / )
- 順序ベースおよびトポロジーベースのセレクターで、取り消し時に選択が復元されるようになりました。
- カーブにカーソルを合わせると、線の長さと半径が表示されます。
- 選択範囲の保存と選択範囲の取得アクションに新しいショートカットが追加されました:Ctrl+WとCtrl+Shift+W。
- セッションファイルとPythonスクリプトにおいて、ドラッグ&ドロップがサポートされました。オートカラーは、拡張されたRGBカラーを使用するランダムカラーパレットを使用するようになりました。
- 新規に作成されたコレクター、またはカラーデータのないインポートされたファイルには、カラーパレットから、明暗のテーマでより見やすく、またある種の色覚異常の方にも見やすいカラーが割り当てられます。
- UIモダリティの状態に関係なく、より多くのセレクターでコンテキストメニューにアクセスできるようになりました。
- ステータスバー領域の現在のコレクターセレクターに、エンティティアイコン、色、IDの表示と非表示を切り替える新しいオプションが追加されました。新しいオプションは、Preferences > HyperMesh アプリケーション > Current Collectorsで利用可能です。
既知の問題点
- ファイルを開く/保存 ダイアログとメッセージボックス:
- 以下のようなダイアログの表示に矛盾が見られる:
- ファイルを開く
- ファイル保存
- メッセージボックス
- ファイルを開くダイアログやファイルを保存ダイアログで使用可能なファイル拡張子フィルターや、それらのダイアログやメッセージボックスの表示方法に基づいて、ダイアログの外観やスタイルは、それらのダイアログの他のインスタンスと異なることがあります。
- これらのダイアログの中には、アプリケーションの他の場所をクリックすると、メインアプリケーションの後ろに隠れてしまうものがあり、それらをフォアグラウンドに戻したり、アプリケーションの位置を変えたりする必要があります。
- ファイルを開くダイアログの異なるバージョンを示す例:

図 14.
図 15.
- 以下のようなダイアログの表示に矛盾が見られる:
- NICE / DCV環境で実行する場合、HyperWorksツールベルトとアドバンスト キャプチャーで描画の問題が発生します。
- ハードコードされたキーボードショートカットを使用して操作するようにコード化されているレガシーまたはカスタムTkダイアログは、同等のHyperMeshショートカットがキーボードショートカットエディターを使用して編集されていたとしても、元々指定されていたショートカットキーがそのまま残ります。
- ライセンスの有効期限が近づくと、HyperWorks が再起動時にハングし、前回のシャットダウン時にデフォルト以外のブラウザがアクティブになった後にライセンス有効期限の警告ダイアログが表示されることがあります。
- これを避けるには、以下の環境変数のいずれかを使用します:
- ALM_NO_EXPIRE_WARNING:期限切れ警告を無効にする。
- ALM_EXPIRE_DAY_WARNING:ライセンス期限切れの警告メッセージが表示されるまでの日数を指定する(デフォルトは30)。
- 上記の環境変数が問題を回避するために使用されておらず、問題が発生した場合は、設定ファイルを削除することで問題が解決します。
- これを避けるには、以下の環境変数のいずれかを使用します:
- Windows 11の場合:2つ以上のHyperMesh ウィンドウと少なくとも1つのHyperView ウィンドウを持つマルチウィンドウページで、HyperView の[ロード]モデル パネルから起動したファイルを開くダイアログを使用してモデルをロードすると、パネルにファイル名が正しく更新されないことがありました。これにより、ファイルを読み込むことができなくなります。
- この問題が発生した場合は、ファイルをコピー&ペーストするか、ファイルパス/ファイル名を直接"モデルを開く"パネルに入力してApplyをクリックすることで読み込むことができます。
- インポートオプションダイアログの起動中(ただし表示前)にファイル(File)メニューを開くと、HyperMeshセッションがフリーズすることがあります。このような場合は、他のアプリケーションに切り替えてからHyperMeshに戻って問題を解決してください。
- HyperMeshの起動時間は、新しいインターフェースの2022.3と比較して改善されました。しかし、特定のネットワーク構成については、特に初回起動時をさらに改善するために現在開発が進められています。
- マルチウィンドウレイアウトでは、長いガイドバーは切り捨てられることがあります。この問題を解決するには、モデリングウィンドウのサイズを変更して幅を広げるか、ウィンドウを広げてガイドバーが完全に広がるようにしてください。
- HyperMeshの起動時間は、2022.3のHyperMeshの起動時間と比較して改善されました。しかし、特定のネットワーク構成について、特に初回起動時をさらに改善するために現在開発が進められています。
- マルチウィンドウレイアウトでは、長いガイドバーは切り捨てられることがあります。この問題を解決するには、グラフィックス領域のサイズを変更して広くするか、ウィンドウを広げて、ガイドバーにアクセスしたときにガイドバーが完全に描画できるようにします。
- モデリングウィンドウのコンテキストメニューからアドバンストカラーセレクターを開いた場合、編集フィールド(赤、緑、青、16進数)への入力はできません。この問題を回避するには、モデリングウィンドウのコンテキストメニューからではなく、ブラウザまたはエンティティエディタで色をクリックしてカラーセレクタを開きます。
- 特定の使用例では、スクリプト実行中にTclコマンドウィンドウにプッシュされる出力は、スクリプトが終了するまで実行されません。一時的な解決策として、stdoutチャンネルをユーザー定義のオープンチャンネルに置き換えて、情報をテキストファイルにプッシュしてください。
- 場合によっては、-clientconfigコマンドラインオプションを使用してポストクライアント(HyperViewHyperGraphなど)を直接起動した場合、クライアント固有のブラウザを開くことができません。これを回避するには、-clientconfigコマンドラインオプションの代わりに、提供されているクライアント固有の起動スクリプト(hv、 hgなど)を使ってください。
- LMB+RMBマウスカスタマイズは機能しないため、このリリースでは無効になります。
- HyperMeshからポストクライアント(HyperViewHyperGraphなど)の1つに切り替えた後、クライアントでショートカットとして使用されていない特定のファンクションキーが、空白のアイコンでHyperMeshのセカンダリボンを開いたり、アイドルコンテキストを終了したりすることがあります。この問題を解決するには、クライアント内で利用可能なコンテキストに切り替えてから、そのコンテキストを終了します。
- Windowsにおいて、スタートメニューからHyperGraph、HyperView、またはMotionViewを開いた場合、スタートアップダイアログからMediaViewを開いた場合、およびシャットダウン前にクライアントをHyperMeshに変更した場合に、シャットダウン時にセグメンテーションエラーが発生することがあります。このエラーを回避するには、HyperGraph、HyperView、MotionViewの代わりに、スタートメニューからHyperMeshを選択し、スタートアップダイアログからMediaViewを開きます。
- Linux上でHyperMeshを終了した後、セッションがアイドル状態でしばらく放置されていると、ターミナルウィンドウにエラーメッセージが表示されることがあります。
解決された問題点
- バッチモード(-b)が新しいインターフェースで動作しない。
- ダークテーマで画像をキャプチャして公開する際、白背景に切り替わり、ダーク背景が維持されない。
- Linux上で.hmおよび.mvwファイルをモデリングウィンドウにドラッグ &ドロップできない問題。
- Linuxで、パスに非ASCII文字が含まれるディレクトリからファイルをインポート/開くとエラーが発生する。
- マルチモニター環境で、ダイアログやコンテキストメニューが正しくないモニターに表示される多くの問題。
- 表示/非表示ツールに入ったとき、以前の選択範囲が自動的にツールに持ち込まれてしまう(このため、ツールに入った直後に選択範囲が非表示になる)。
- 一部のRigid Bodyエンティティが、ツールの外にあるときにモデリングウィンドウで選択できない問題。
- ブラウザとモデリングウインドウの間で、エンティティの名前に矛盾があった問題。
- インクルード間でコンポーネントを移動する際、Organize Referenceダイアログにポップアップが表示される際のパフォーマンスの問題。
- 関連する節点を動かすとタグの色が変わる。
- ModelCheckerは、要素選択時にステータスバーにメッセージを追加しない。
- HyperMeshモデルの読み取り性能に関する問題の向上。
ジオメトリ
新機能
- HyperMesh内の1つのモデリングウィンドウでスケッチすると、背景に既存のジオメトリが表示されるようになりました。
- 2つの平面、平面 / サーフェス、平面 / 要素、サーフェス / サーフェスの交差部分のラインの抽出が可能になりました。
- 2つの平面または平面と直線、サーフェス、ソリッドの交差部分にある節点 / ポイントの抽出が可能になりました。
- フェイス、エッジ、節点結合に新しいコンテキストメニューが追加され、メッシュの接続の問題をチェックして修正できるようになりました。
- 要素の切り離しワークフローは、トポロジーの切り離しコンテキストメニューの下に移行されました。
- 要素 の品質凡例サポートが追加されました。 1D要素のサポートが追加され、基準値 の値を動的に変更して失敗した要素数を取得する機能も追加されました。
- Boolean: Combineツールに、共有サーフェスを削除してソリッドを結合する機能が追加されました。
- Split: Parametricツールに、結合部でラインを分割する機能が追加されました。
- Linesツールに、節点をドラッグしてラインを作成する機能が追加されました。
機能強化
- 円ツールの下に3点円の作成方法が追加されました。
- Node/Point Cloud Surface Creationツールにメッシュ作成オプションが追加されました。
- Spin ツールを使用してソリッド要素を作成するため、要素とファセットの選択が追加されました。
- FE GEOMとコネクティビティに関して、Ruled とSkin との細かな不整合が修正されました。
解決された問題点
- ガイドバーのリセットボタンが、すべてのジオメトリツール内で統一されていなかった問題。
Matrixブラウザ
機能強化
- solverID オプション
- solverIDオプションがDerived_Datanameリストから削除され、コアデータ 名として使用できるようになりました。。
- クエリカラムのラベル
- クエリカラムのラベルが更新され、データソースの名前がHMdata、HVdata、user_dataからそれぞれHM、HV、userに変更されました。そのため、既存の マトリックスブラウザマクロを更新し、スクリプト Tcl ファイルのデータソース参照を編集する必要があります。
解決された問題点
- いくつかのエンティティの戻り値がゼロであるリレーショナルクエリのチェーンを作成する際に、列間のデータが同期される。
- HyperMesh モデル変更時にマトリックスブラウザ を閉じることに関するメッセージプロンプトが、HyperWorks を閉じる際に表示される。
メッシング
BatchMesherは、フィーチャーエンティティの作成と出力.hmファイルへの保存をサポートしています。これらはフィーチャーマネージャーで可視化、編集することができます。
新機能
- 法線(Normals)コンテキスト
- サーフェスおよびシェル要素の法線を反転および調整する新しいコンテキストワークフローが利用できるようになりました。
- 分割(Split)コンテキスト
- 以下のパネルを移行するための新しいコンテキストワークフローが追加されました:
- Element SplitはPlate Splitへ
- Solid Split
- Layer Split
- Combine
機能強化
- 再構築(Rebuild)
- パフォーマンスが向上されました。
- 中立メッシュ(Midmesh)
- 押出パートの自動抽出性能が向上されました。
- メッシュ編集(Mesh Edit)ワークフロー
- このワークフローは、2Dリボンのインプリントコンテキストに移行されました。
- Hexツール
- 混合ガイド選択のサポートが追加されました。
- FEジオメトリ
- 新しい結合表示 / 非表示 / 隔離表示モードが追加され、選択されたエンティティに関連付けられた要素 / サーフェスを表示できるようになりました。
- これにより、"クラシック "なFEジオメトリモードが可能になります。
- CADジオメトリとFEジオメトリの両方に拡張されます。
モデルの構築
新機能
- リプリゼンテーションコントロール
-
- Part User Representationがリプリゼンテーションコントロールにアップグレードされ、メッシュ作成方法が増えました。
- リプリゼンテーションコントロールは、BatchMesherを通じてパートのリプリゼーションを自動的に作成する際に使用される、設定調整可能なテンプレートです。
- 使用可能なコントロールタイプは、CFD 2D Mesh、Hexa Bounding Box、Hexa Thin Solid、Midmesh、Midsurface、Rigid Body Mesh、Shell、およびTetraです。

図 17. - 新しい自動作成モードは、パートのPDMメッシュフラグとコントロールのメッシュフラグをペアにして、作成プロセスを自動化します。これにより、適切なパートに対して適切な種類のリプリゼンテーションが作成されます。

図 18.
- WindchillのPDM Live サポート
- PDM liveがWindchillとの統合をサポートしました。HyperMeshパートブラウザからWindchillへ直接データをダウンロード / アップロードできるようになりました。
- AMDC HyperMeshの統合
- AMDCにログインし、材料データをダウンロードすることができます。この統合はすぐに利用できますが、AMDCのログイン認証が必要です。
- サブシステムのインスタンス化
- サブシステムのインスタンス化が導入され、サブシステムの複製や再配置が可能になりました。一度だけ変更を行い、インスタンス化とサブシステムのリプリゼーションを使用して、同じ変更をすべてのインスタンス化された場所にロードすることで、複数の同じサブシステムに繰り返し変更を加えることを避けることができます。
- BatchMesherが使用するCPU数の指定
-
- 環境設定に、BatchMesher操作に割り当てるCPUの数を定義するための新しいオプションが追加されました。
- デフォルトでは、従来通りHyperMeshが自動的に選択するようになっていますが、使用するCPUの数を手動で選択できるようになりました。

図 19.
機能強化
- ライブラリマネージャー
- ライブラリマネージャーのレイアウトが新しくなり、すべてのライブラリの構成と概要がより見やすくなりました。これは、3種類のライブラリ(パート、サブシステム、材料)すべてを登録し、接続するための集中ハブとして機能します。ライブラリマネージャーに直接アクセスするには、アセンブリ(Assembly)リボンからライブラリ(Libraries)ツールを選択します。

図 20.
図 21. - 属性テーブル
- 新しい列を追加することで、パートに関連するすべての利用可能なメタデータをパートブラウザに一覧表示できるようになりました。新しい列を追加するには、エンティティエディターから特定のメタデータを右クリックし、Add Columnを選択します。
- Renumber
-
- リナンバーの順序付き選択が、特定のエンティティセレクタを使用するように更新されました。リストオプションを選択することで、順番に番号を変更することができます。

図 22. - リナンバーの内部でIDを表示する方法が、ツールの外部での方法と一致するようになりました。IDを表示するには、選択した状態でを使用します。アイドル状態からリナンバーおよびリナンバー(空間)コンテキストの間で、IDの表示が正しく受け渡されるようになりました。
- 未解決のIDは、リナンバーツール内のテキストボックスに表示されるようになりました。
- リナンバーの順序付き選択が、特定のエンティティセレクタを使用するように更新されました。リストオプションを選択することで、順番に番号を変更することができます。
- パートリプリゼンテーションの自動保存
- 統合された形状ファイル(複数のパートを含む単一のファイル)をインポートする場合、作成プロセスが動作する前にこれらのパートのリプリゼンテーションを保存する必要がなくなりました。BatchMesherは、作成ワークフローで入力するために、パートごとにリプリゼンテーションファイルを必要とします。統合ファイルを使用している場合、リプリゼンテーションを作成しようとするセッションで、代表に名前が割り当てられると、代表は自動的に保存されます。
モーフィング
機能強化
- パネルからコントローラへの移行
- はモーフィングプルダウンメニューの下に移行されました。
- コンテキストへのパネル移行
- :
- Convert Forces to Shapes機能が、ShapesコンテキストメニューのLoadsとして追加されました。Edit Shapesダイアログで右クリックしてアクセスします。
- ShapesのコンテキストメニューにAutoshape機能が追加されました。Edit Shapesダイアログで右クリックしてアクセスします。
- Shapes のコンテキストメニューにCheck/Smoothが追加されました。Edit Shapesダイアログで形状を右クリックしてアクセスします。
physicsAI
新機能
- 信頼スコア(ベータ)
- モデルがどの程度予測に信頼性を持っているかを示します。トレーニングデータと大きく異なるデザインは、信頼スコアが低くなります。
- リモートトレーニング用スタンドアロンアプリ
- physicsAIの仕事をリモートでトレーニングするために使用できるスタンドアロンのアプリケーションです。これを使用するには、physicsAIリボンまたはバッチモードでトレーニングスクリプトを登録する必要があります。AltairOneのMarketplaceから入手できます。
- ソリッドメッシュのサポート
- physicsAIはソリッドメッシュを2つのモードでサポートするようになり、データセット作成UIで切り替えられるようになりました:
- Predicting on outer surfaces only(デフォルト。より高速)
- Predicting results throughout the volume
- 2Dおよび1D要素のサポート
- すべての有限要素タイプがサポートされました
機能強化
- データセット作成の高速化とデータセットファイルサイズの削減
- より応答性の高いUI
- モデルステータスとログをリアルタイムに自動更新
- エラーメッセージの品質向上
解決された問題点
- 要素に拘束された結果の予測(例:応力とひずみ)
お知らせ
- “Validate with Solver”は廃止されました。
既知の問題点
すべての表はアルファベット順にソートされます。これは、MAEのような数値データの列も同様です。これは、特に指数が変化する科学的記数法の値に対して、予期せぬ結果を引き起こす可能性があります。
ポスト
新機能
- 自由体用コンテキストメニュー
- 自由体エンティティの作成と編集に、コンテキストメニューが利用できるようになりました。
- FBDプロットのコンテキストメニュー
- FBDプロットを作成、編集、表示するためのコンテキストメニューが実装されました。
- コンター / ベクトル / テンソルプロットと同様の動作します。アクティブな荷重ケースに反応します。
- データベースに複数のプロットを作成できます。
機能強化
- メモリー管理
- 結果クエリのメモリ管理が改善されました。
- 結果ファイルへの相対ファイルパス
- このツールは、結果ファイルへの相対ファイルパスで動作するようになりました。
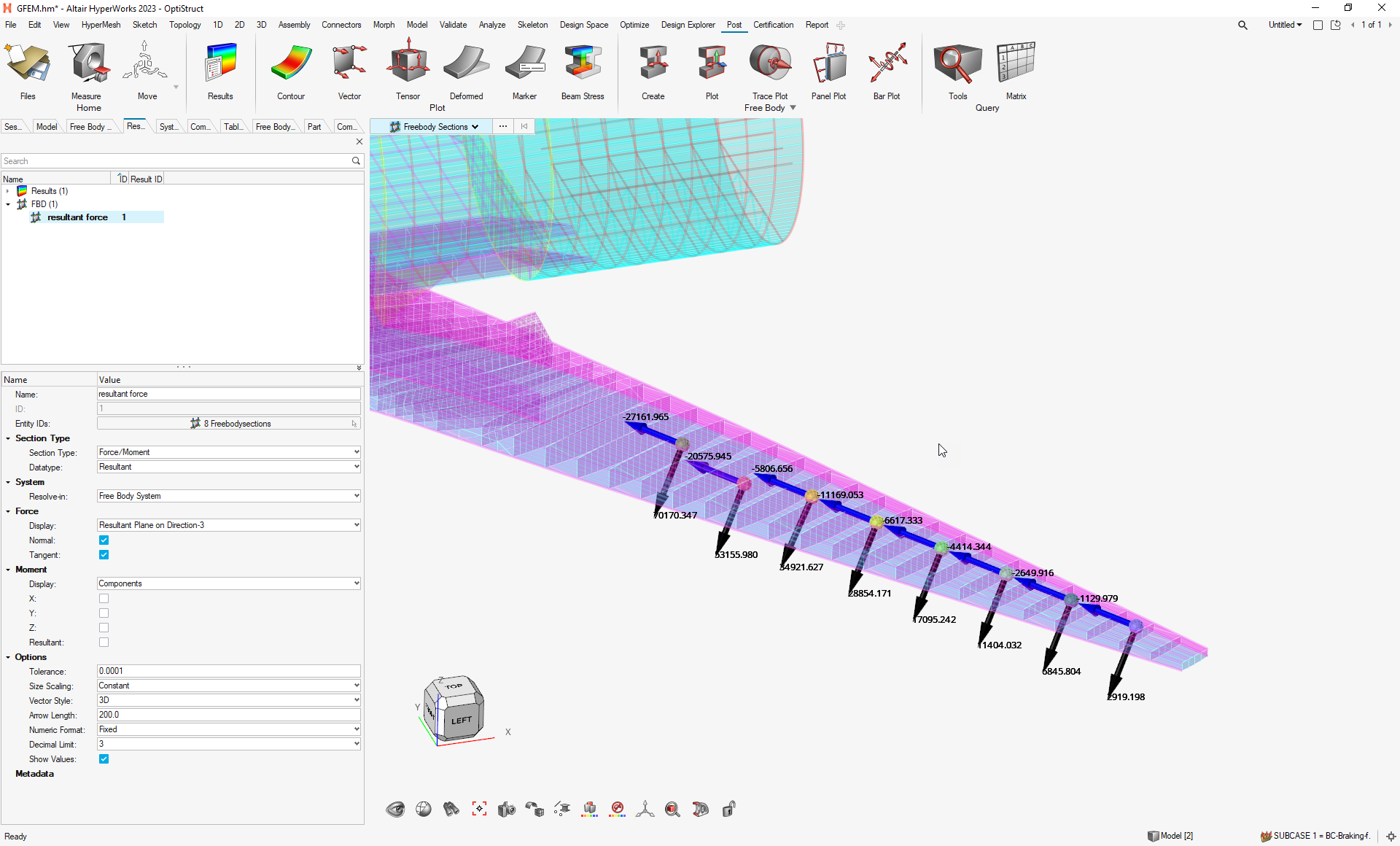
- Free Bodyツール移行
- Force/Displacement、Cross sectionツールが削除されました。
- 自由体断面を作成するには、CreateとEditを使用します。
- Plotコントロールを使用して、力と変位のプロットを作成します。
- Managerを使用して、自由体断面から荷重 / フィールド / サマリーテーブルを作成します。

図 34.
図 35.
- ブラウザのパフォーマンス
- 大量の結果ファイルを読み込む際のブラウザのパフォーマンスが改善されました。
- ツールチップ
- 各自由体断面の完全な定義を示すツールチップが利用できます。

図 36. - カスタムカテゴリーベースの凡例
- 新しいタイプのカテゴリーベースの凡例がサポートされました。任意の数値結果をカテゴリに変換し、離散的な範囲ベースのコンタープロットとして可視化することができます。例えば、カスタムカテゴリー凡例を定義し、それをプロットコンターに割り当てることで、応力コンタープロットを4つのカテゴリーとして視覚化することができます。

図 37.
解決された問題点
- Force/ Displacement /Cross sectionツール
- これらのツールで報告されたいくつかのUI問題は、新しいコンテキストメニューで修正されています。
- 平面によるインターフェース節点検出の改善(従来の断面との比較)。
- "Copy legend "オプション(このリリースで "Duplicate "に改名)が期待通りに機能しない問題。
- マーカーの色の変更後、コンタープロットの凡例に影響を与える問題。
- 変形プロットが適用されると凡例 の位置が変化する (Linuxのみ)。
- "Reset legend"オプションがすべての設定をリセットしない。
- ソルバーインポートオプションの "FEジオメトリを作成 "をオンにして入力ファイルをインポートすると、結果のプロットが失敗する。
- Nastran .hdf5結果ファイルからコンター 応力結果をプロットする際にアプリケーションがクラッシュする。
- CFAST要素の力ベクトルが正しい方向で表示されない。
- CBUSH要素に要素力をプロットする問題。
- バッチモードのクエリで、複数の結果ファイルがある場合に空の.csvを書き出す。
- hm_getdatatypelayers APIが結果IDではなくHyperMeshサブケースIDを指す。
- hm_getsubcasedatatypes APIが派生ロードケースを指すときにクラッシュする。
Safetyツール
2023では、Safetyツールに関する変更はありません。
スケルトンモデリング
機能強化
スケルトンモデリングが更新され、未加工のラインデータを取り込み、FEやCADから直接1Dのモデルを作成し、リバースエンジニアリングできるようになりました。この機能は、スケルトンリボンのABSORB関数内にあり、最初のライン入力に基づいて、1Dメッシュ、ビーム断面、スケッチをワンステップで作成します。
ソルバー変換
機能強化
- AbaqusからOptiStructへの変換
- AXIAL,CARDANジョイントをAXIACARDに変換。
- AbaqusからRadiossへの変換
- HYPERELASTIC,MARLOWを/LAW111に変換。
- LS-DYNAからOptiStructへの変換
- *CONTROL TIMESTEPをNLEXPLに変換
- PermasからOptiStructへの変換
- MATERIAL,ANSIOを MAT9に変換。
- RadiossからOptiStructへの変換
- /DT/NDA/CSTをANALYSIS NLEXPLに変換
CADおよびソルバーインターフェース
Abaqus Interface
機能強化
- 新しい要素タイプMCL6(円筒膜要素)がサポートされました。
- キーワード*CONTACT PAIRが強化され、ADJUSTオプション使用時にPOSITION TOLERANCEを使用できるようになりました。
- キーワード*CONTACT INITIALIZATION ASSIGNMENTおよび*CONTACT INITIALIZATION DATAは、標準プロファイルと同時にexplicitプロファイルに出力されます。
- Constraintsエンティティへの*COUPLINGキーワードの移行により、HMバイナリファイルとAbaqus入力ファイルをサポートし、HyperMeshの新バージョンでインポートして開く際に、コンポーネント名を接頭辞として保持するようになりました。
解決された問題点
- R2D2 要素が、エクスポート時に Abaqus の入力ファイル形式を尊重するようになりました。
- バイナリファイルからの接触グループ名の保持に関する問題はなくなりました。
- キーワード*JOULE HEAT FRACTIONでの検索が可能になりました。
- 明示的プロファイルで、*SURFACE INTERACTIONの作成が正しいキーワードを指すようになりました。
- DYNAMICS TEMPERATURE-DISPLACEMENT のキーワード DISPLACEMENT のスペルが正しくなりました。
- 陽解法プロファイルの時間ステップ計算で、プロパティの直接割り当てが考慮されるようになりました。
- ビームセクションの設定をSOLIDに変更し、2017年のバイナリファイルにアクセスしてもセグメンテーションエラーが発生しなくなりました。
- 2022.2からのリグレッションである、メインファイルとインクルードファイルにコメントを追加するためのコメントエンティティが期待通りに機能するようになりました。
ANSYS Interface
新機能
- ビームメッシングツール
- 補強材メッシュ
- メッシュ補強材はシェル要素に取り付けられます。Beam (188&189)とRod (Link180)のサポート。
- フリーラインを使用した近接によるメッシュをサポートするが、最も近いシェルに節点をシードします。
- シェルの法線から向きを継承します。
- シェルメッシュの上にBeamを自動オフセットします。
- ソースのシェル要素の各エッジに補強材を作成することができます。
- このツールは、指定されたビーム断面から SECTYPE プロパティと関連する断面(BEAM カード)を自動生成します。
- メタデータのbeamセクションを活用すれば、フリーラインを持つパートのbeamセクションを作ることができます。これらのメタデータは、Aveva MarineまたはOCX CADフォーマットをインポートする際に自動的に作成されます。
- メッシュ補強材はシェル要素に取り付けられます。Beam (188&189)とRod (Link180)のサポート。
- Beam Edit ツール
- Alignツールは、要素のn1→n2の順序を調整するために使用します。
- 節点の並べ替えは、X軸が昇順で最も近いグローバルまたはローカルシステム軸に従います。
- このツールは、あらゆる種類のビーム要素をサポートしています。
- インフレート
- Beam要素のサーフェスおよびシェルメッシュへの変換
- 標準的なビーム断面またはシェルビーム断面のBeam 188。
- このツールは、ビーム断面の正中線からサーフェスを作成します。
- 板厚を割り当てた2Dメッシュ(SHELL181)を作成します。
機能強化
- COMBIN39pプロパティの実定数をカーブエンティティにマッピングする機能が追加されました。
CAD Interface
機能強化
- バージョンアップ対応(リーダー)
-
- JTOpen 11.2.3ライブラリのサポートが追加されました。
- NX 12のネイティブリーダーのサポートを終了します。
解決された問題点
- CATIAパラメータリーダー関連の問題。
LS-DYNA Interface
新機能
- ソルバー出力ファイルからの接触貫通チェック
-
- 貫通チェックツールのこの新機能は、ソルバーがmessagファイルまたはd3hspファイルに書き込んだ接触貫通を直接読み込むことができます。
- その後、貫通チェックブラウザに貫通が入力され、ツールの機能を使って修正されます。
- この新機能は、Penetration Check Entityエディターの新オプション"Check method"で有効になります。

図 45.
- Mass SummaryツールのTime Step Mass
-
- Mass Summaryツールに新しいオプションが追加され、要素時間ステップによるソルバーの付加された質量数値の計算が可能になりました。
- ガイドバーから、
をクリックし、Consider Time Step Massチェックボックスをクリックして選択します。
図 46. - 対応する Time Step Massの列と合計値がUIに表示されます:

図 47.
- 新規Initial Stateエンティティ
-
- INITIAL_STRESS_(OPTION)およびINITIAL_STRAIN_(OPTION)キーワードは、新しいInitial Stateエンティティに移行されます。
- Initial Stateエンティティは、INITIAL_STRESS_(OPTION)キーワードとINITIAL_STRAIN_(OPTION)キーワードをインポートおよびエクスポートするために使用されるが、セッション内のデータの作成や編集には使用されません。
機能強化
- 新しいキーワードに対応
-
- Constrained Keywords: CONSTRAINED_SPR2
- Contact Keywords: CONTACT_2D_AUTOMATIC_(OPTION)およびCONTACT_FORCE_TRANDUCER_ID
- Control Keywords: CONTROL_FORMING_TRIMMING、CONTROL_ACOUSTIC_SPECTRAL、CONTROL_ACOUSTIC_COUPLING、CONTROL_IMPLICIT_SSD_DIRECT。
- Material Keywords: MAT_SPRING_MUSCLE および MAT_EXTENDED_3-PARAMETER_BARLA
- R13.1マニュアルに従ったキーワード更新
-
- Airbag Keywords: AIRBAG_PARTICLE
- Constrained Keywords: CONSTRAINED_NODAL_RIGID_BODY
- Control Keywords: CONTROL_ACCURACY、CONTROL_TERMINATION、CONTROL_SHELL、CONTROL_IMPLICIT_EIGENVALUE、およびCONTROL_IMPLICIT_SOLVER、CONTROL_ADAPTIVE
- Database Keywords: DATABASE_BINARY_D3PLOT、 DATABASE_BINARY_D3DUMP、 DATABASE_BINARY_DEMFOR、 DATABASE_BINARY_INFOR、 DATABASE_EXTENT_BINARY
- Interface Keywords: INTERFACE_SPRINGBACK_(OPTIONS)
- Section Keywords: SECTION_SOLID
- Elementsエンティティエディター
- Elementsエンティティエディターの説明が更新され、ソルバーマニュアルの説明と一致しました。
- Solver Massエンティティ
- 節点セレクターはエンティティテーブルで有効になります。
解決された問題点
- ドライブマッピングが、デックで定義されたときにINCLUDE_PATHを考慮しない問題。
- 古いHMバイナリファイルの自由節点で定義されたELEMENT_MASSが、ソルバー質量エンティティに正しく変換されない。
- POINT定義を使用した変換計算における問題の修正。POINT座標に正しく適用されるようになりました。
- PGP暗号化ブロックの後にMAT_SAMP-1が続く場合の読み取りに誤りがありました。
- 8つ以上のエンティティが参照されている場合の、エクスポートされたデックのSET_PART_TREE形式の問題。
- EC属性がMAT_FABRICで使用されておらず、デックで定義されている場合に読み込み時とエクスポート時の維持に関する問題。
- AOPT属性を持つ材料キーワードにおいて、AOPT値と互換性のない属性が定義されている場合、それらの属性の読み込み時とエクスポート時の維持に関する問題。
- 加速度センサーなどのエンティティで、IDの衝突が検出されると自動的に番号が変更されない問題。
- SET_NODE_ADDの場合にセカンダリ節点セットを更新する際のCONSTRAINED_NODAL_RIGID_BODYのグラフィカルな動的更新の問題。
- BEAM要素のPARTを含むCONTACTのグラフィカルビジュアライゼーションの問題。梁の3番目の節点は考慮されてしまう問題。
- CONSTRAINED_INTERPOLATIONで参照されていたSET_NODEが未使用として検出される。
- モデルチェッカーで "Tied contacts having common nodes" チェックにおいて、タイド接触タイプ以外も考慮される。
Nastran Interface
機能強化
- Non-structural MassとNon-structural Material Dampingカードの移動
- これらのカードは、GroupからSolver Massエンティティに移動されました。
- NSM1/NSM/NSML1/NSMLバルクカードがSolver Massエンティティにマッピングされるようになりました。
- NSMADDバルクデータカードがSolver Massエンティティにマッピングされました。
- Loadstep ブラウザ
- LoadstepブラウザはMSCおよびNX Nastranプロファイルで使用できます。
- モデルチェッカー
- モデルチェッカーでフリーな1D要素節点チェックが可能になりました。
解決された問題点
- CWELDカードの編集ができない。
- 以前のリリースで作成されたインクルードを含む入力をインポートするとコンポーネントの構成が失われる。
- Beam Orientツールでの、変位の向きに関する問題。
- マイクロダイアログから、システム選択と、方向ベクトルを定義するためのbasic/displacementの切り替えが削除され、変位座標にコンポーネントを直接入力するオプションが追加されました。方向ベクトルを入力するためのユーザー座標系の選択を備えたベクトルツールは、常にbasicにあります。
- 変位座標系で方向を割り当てる際に要素に割り当てられるOFFTキーの問題がなくなりました。

図 48.
図 49.
OptiStruct Interface
機能強化
- SNカーブプロット機能
- 単一/複数のSNカーブ定義で定義された MATFAT カードのモデルブラウザのmaterialマテリアルビューでプロット機能が利用できます。
- 静的破壊
- MATFATカードとFATPARMカードは、SNカーブに続き、単一/複数カーブの静的損傷定義が入力できるよう拡張されました。
- Non-structural MassとNon-structural Material Dampingカードの移動
- これらのカードは、GroupからSolver Massエンティティに移動されました。
- NSM1/NSM/NSML1/NSMLおよびNSGE/NSGE1バルクカードが、Solver Massエンティティにマップされるようになりました。
- NSMADDバルクデータカードがSolver Massエンティティにマッピングされました。
- 複数の損傷基準の定義
- 1つのMATFバルクカードエントリに複数の異なる故障基準値を定義することができます。
- 新MATTVE材料カード
- 温度依存の非線形粘弾性材料を定義するために、新しい材料カードMATTVEが追加されました。
- モデルチェッカー
- モデルチェッカーでフリーな1D要素節点チェックが可能になりました。
- I/OオプションのDENSITYオプション
- RTHRESH、THRESH、TOP、RTOP I/Oカードに新しいDENSITYオプションが追加されました。
- PBUSHカードとPBSUHTカード
- PBUSHとPBSUHTカードは、KMAGとANGLEの継続ラインを定義するために強化されました。
- SYSSETTINGカード
- SYSSETTINGカードは、同じ出力要求の複数のフォーマットを定義するMULTIPLEOUTPUTオプションで強化されました。
解決された問題点
- JOINTG要素タイプINLINEはINLIORIEとしてインポートされる。
- DRAPEテーブルを持つ入力ファイルで、セグメンテーションエラーが発生する。
- ラージフィールドフォーマットのPCONTカードとPSOLIDカードが正しくエクスポートされない。
- ERPカードにMPFオプションが追加されました。
- 以前のリリースで作成されたインクルードを含む入力をインポートする際に、コンポーネントの構成が失われる。
- Beam Orientツールでの、変位の向きに関する問題。
- マイクロダイアログから、システム選択と、方向ベクトルを定義するためのbasic/displacementの切り替えが削除され、変位座標にコンポーネントを直接入力するオプションが追加されました。方向ベクトルを入力するためのユーザー座標系の選択を備えたベクトルツールは、常にbasicにあります。
- 変位座標系で方向を割り当てる際に要素に割り当てられるOFFTキーの問題がなくなりました。

図 50.
図 51.
PAM-CRASH Interface
新機能
- FEジョイント作成ツール
- Jointsツールを使用すると、すべてのタイプのFE Joints(KJOIN、JOINT、MTOJNT、MBSYS_JOINT)を自動的に作成できます。このツールはモデルリボンにあります。

図 52.
図 53.
機能強化
- 新エンティティへのキーワード移行
- NLAVEキーワードとRUPMOキーワードは、 Failure Configurationと共にプロパティエンティティからMaterial Behaviorsエンティティに移行されました。
- PAM-CRASH2022のキーワード更新
- コントロールカード:
- AUTOSLEEP、CKCTRL、ECTRL、EIGEN、ICTRL、PRCTRL、TCTRL、LACTRL、OCTRLカードは、VPS-2022 ソルバーのマニュアルに従って新しいフィールドに更新されます。
- Mass Summaryツール
- 慣性モーメントの計算がソルバーの計算とインラインになりました。
解決された問題点
- Component ID (IDPRT) Parametrizationは、エクスポートされたデックの関連エレメントにも適用されない。
- THELEとTHLOCの場合、一方のキーワードが作成されると、もう一方のキーワードエンティティが削除される。
Radioss Interface
新機能
- 新しいRadioss 2023プロファイルのサポート
- ジョイント作成ツール
-
- この新しいツールにより、KJOINT2およびCYL_JOINT要素の自動作成が可能になり、選択された接続パートへのジョイントの剛体接続も可能になります。
- このツールはモデルリボンからアクセスできます:

図 54.
図 55.
- Mass SummaryツールのTime Step Mass
-
- Mass Summaryツールに新しいオプションが追加され、要素時間ステップによるソルバーの付加された質量数値の計算が可能になりました。
- ガイドバーから、
をクリックし、Consider Time Step Massチェックボックスをクリックして選択します。
図 56. - 対応する Time Step Massの列と合計値がUIに表示されます:

図 57.
機能強化
- 新しいStarterキーワードのサポート
-
- /EOS/TABULATED
- /FAIL/INIEVO
- /FAIL/SYAZWAN
- /FAIL/TAB2
- /SENSOR/TEMP
- /TRANSFORM/POSITION
- 新しいEngineキーワード
-
- H3D/ELEMで複数の新しい出力オプションがサポートされました。
- H3D/NODAで複数の新しい出力オプションがサポートされました。
- H3D/SHELLで複数の新しい出力オプションがサポートされました。
- H3D/SOLIDで複数の新しい出力オプションがサポートされました。
- Radioss 2023のマニュアルに従ったStarterキーワードの更新
-
- /BEAM:第3節点がオプション
- /INTER/TYPE8:新しい属性Fn_lastとFt_last
- /INTER/TYPE18:新しい属性Igap
- /MAT/LAW62:新しい属性FormとPoisson ratios
- /MAT/LAW88:新しい属性値Tension=-2
- /PROP/TYPE14:新しい属性Iale
- /RBODY:新しい属性Ifail
- /SENSOR/DIST:新しい属性TminとDflag
- ネストされたSUBMODELのサポート
- Elementsエンティティエディター
- Elementsエンティティエディターの説明が更新され、ソルバーマニュアルの説明と一致しました。
- Rigid Body Manager
- Rigid Body Managerは、新しいRigid Body creation controllerに置き換えられました。
解決された問題点
- エンジンキーワード/DT/AMSの読み込み時の問題
- 式セットの場合、節点セットを変更する際の /RBODY のグラフィカルな動的更新の問題
- キーワードが暗号化されている場合の/VISC/PRONYの読み取りに関する問題
- ビーム断面が未解決の場合、/PROP/BEAM で Area 属性と Inertia 属性の読み取りと書き出しに関する問題
- INTERキーワードで参照される/GRNOD/NODEが空の/GRNOD/GENEセットとしてエクスポートされる。この問題は現在修正されています。
- CYL_JOINT が正しく実装されない問題






















